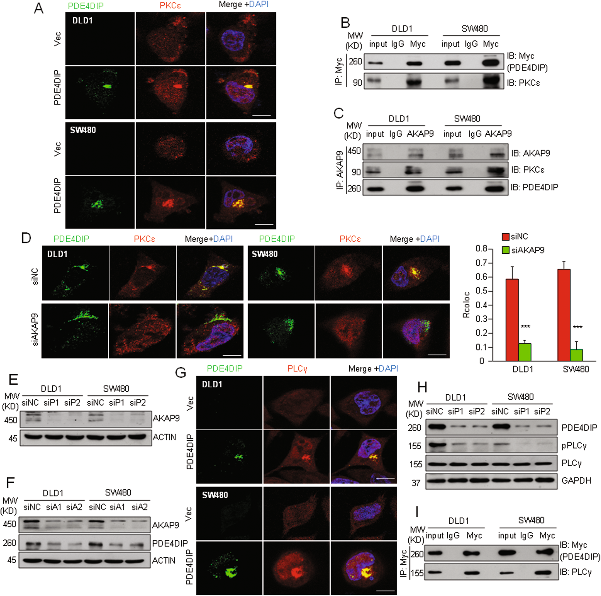
Fig. 6: PDE4DIP promotes the recruitment of PLCγ/PKCε to the Golgi apparatus.

A Immunofluorescence staining showing the colocalization of PDE4DIP (green) and PKCε (red) at the Golgi apparatus. Cells were transfected with empty vector (Vec) or the PDE4DIP expression plasmid (PI) for 48 h. Scale bars, 10 μm. B Coimmunoprecipitation of PDE4DIP with PKCε in DLD1 and SW480 cells. Cells were transfected with the Myc-tagged PDE4DIP expression plasmid, and cell lysates were immunoprecipitated with an anti-Myc antibody and subjected to Western blotting with anti-Myc and anti-PKCε antibodies. C Coimmunoprecipitation of endogenous AKAP9 with PDE4DIP or PKCε in DLD1 and SW480 cells. Cell lysates were immunoprecipitated with an anti-AKAP9 antibody and subjected to Western blotting with anti-AKAP9, anti-PDE4DIP, and anti-PKCε antibodies. D Immunofluorescence analysis of the level of PDE4DIP (green) and PKCε (red) colocalization at the Golgi apparatus in control (siNC) and AKAP9-silenced (siAKAP9) CRC cells. Scale bars, 10 μm. Representative images (left) and colocalization values (Rcoloc) of PDE4DIP and PKCε are shown (right). The data are presented as the means ± SDs of three biological replicates, and the P values were determined by Student’s t test. ***P < 0.001 vs. control. E Western blot analysis of AKAP9 expression in control and PDE4DIP-silenced CRC cells. F Western blot analysis of PDE4DIP expression in control and AKAP9-silenced CRC cells. Cells were transfected with control siNC or siRNA targeting AKAP9 (siA1, siA2) for 48 h. G Immunofluorescence staining showing the colocalization of PDE4DIP (green) and PLCγ (red) at the Golgi apparatus in CRC cells. Scale bars, 10 μm. H Western blot analysis of total PLCγ and phosphorylated PLCγ (pPLCγ) in control and PDE4DIP-silenced cells. I Coimmunoprecipitation of PDE4DIP with endogenous PLCγ in DLD1 and SW480 cells. Cell lysates were immunoprecipitated with an anti-Myc antibody and subjected to Western blotting with anti-Myc and anti-PLCγ antibodies.