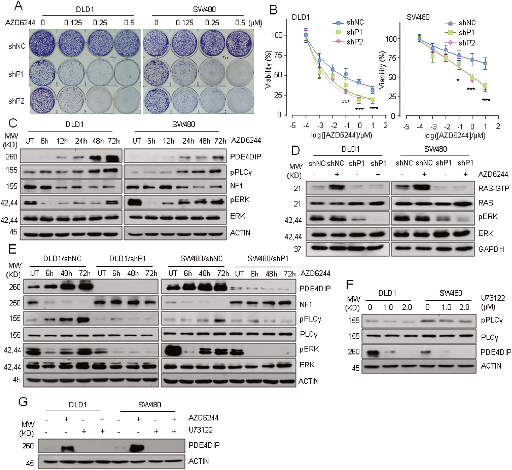
Fig. 7: Knockdown of PDE4DIP abrogates adaptive MEKi resistance in CRC cells.

A Colony formation assay of control and PDE4DIP-silenced DLD1 and SW480 cells treated with a MEKi. Cells infected with lentivirus containing control shRNA (shNC) or shRNAs targeting PDE4DIP (shP1, shP2) were treated with the indicated concentrations of AZD6244 for 2 weeks. The images are representative of at least three independent experiments. B Dose‒response curves of control and PDE4DIP-silenced DLD1 and SW480 cells treated with increasing concentrations of AZD6244 for 72 h. The data are representative at least three independent experiments performed in triplicate. The lines show the fitted curves, where each dot indicates the mean value of three technical replicates. The data are presented as the means ± SDs, and the P values were determined by Student’s t test. ***P < 0.001 vs. control. C Western blot analysis of NF1 levels and activation of PLCγ and ERK in AZD6244-resistant CRC cells. DLD1 and SW480 cells treated with AZD6244 (1.0 μM) were collected for lysis at the indicated time points. UT, untreated. D Western blot analysis of RAS activity and ERK phosphorylation in control and PDE4DIP-silenced cells following MEK inhibition. Cells infected with lentivirus containing control shRNA (shNC) or shRNA targeting PDE4DIP (shP1) were treated with DMSO or AZD6244 (1.0 μM) for 72 h. E Western blot showing that knockdown of PDE4DIP abolished the MEKi-induced reductions in NF1 expression and reactivation of PLCγ/ERK. Cells were treated with AZD6244 (1.0 μM) for the indicated times. UT, untreated. F Western blot analysis of PDE4DIP expression in CRC cells following PLCγ inhibition. Cells were treated with DMSO or U73122 (1.0 and 2.0 μM) for 24 h. G Western blot showing that inhibition of PLCγ blocked MEKi-induced PDE4DIP overexpression in CRC cells. Cells were treated with AZD6244 (1.0 μM) for 72 h and/or U73122 (1.0 μM) for 24 h. DMSO served as a control.