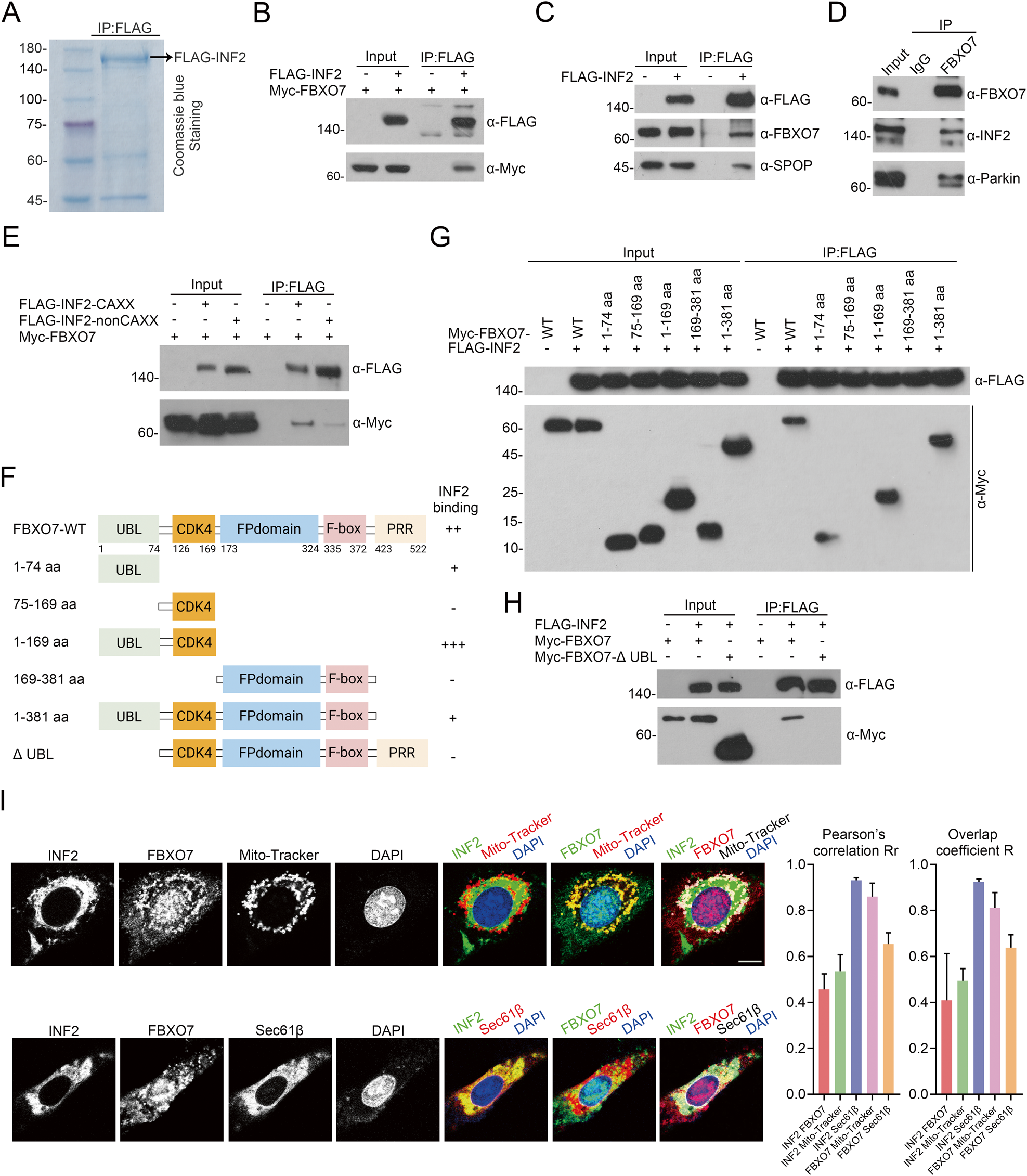
Fig. 2: Identification of INF2-FBXO7 protein complex.

A FLAG-INF2 protein complex are obtained from HEK-293T cells through co-IP of anti-FLAG antibody and detected by Coomassie Blue staining. B Western blotting of whole cell lysates (WCLs) and co-IP samples of anti-FLAG antibody obtained from HEK-293T cells transfected with Myc-FBXO7 plasmid and/or not FLAG-INF2 plasmid, and treated with 20 μM MG132 for 8 h before harvesting. C Western blotting of WCLs and co-IP samples of anti-FLAG antibody obtained from HEK-293T cells transfected with FLAG-INF2 plasmid or not. SPOP is a known interacting protein of INF2. D Western blotting of WCLs and co-IP samples of anti-FBXO7 antibody obtained from AN3 CA cells. Parkin as a known interacting protein of FBXO7. E Western blotting of WCLs and co-IP samples of anti-FLAG antibody obtained from HEK-293T cells transfected with Myc-FBXO7 plasmid and/or not FLAG-INF2-CAXX/nonCAXX plasmids treated with 20 μM MG132 for 8 h before harvesting. F Diagram showing FBXO7-WT and FBXO7 structural domain truncation mutants. G Western blotting of WCLs and co-IP samples of anti-FLAG antibody obtained from HEK-293T cells transfected with Myc-FBXO7-WT/1-74 aa/75-169 aa/1-169 aa/169-381 aa/1-381 aa plasmids and/or not FLAG-INF2 plasmid, and treated with 20 μM MG132 for 8 h before harvesting. H Western blotting of WCLs and co-IP samples of anti-FLAG antibody obtained from HEK-293T cells transfected with Myc-FBXO7-WT/ΔUBL plasmids and/or not FLAG-INF2 plasmid, and treated with 20 μM MG132 for 8 h before harvesting. I Representative immunofluorescence images (Left) of U-2OS cells transfected with pCMV-mCherry-Sec61β plasmid or treated with Mito-Tracker Red, stained with FBXO7, INF2, Sec61β or Mito-Tracker, and DAPI. Quantitative analysis (Right) of colocalization among INF2, FBXO7, Sec61β and Mito-Tracker through Image Pro Plus 6.0 software. Pearson’s correlation coefficient is the most common correlation coefficient to quantitatively describe colocalization, the value is between 1 and –1. 1 is a perfect correlation (where there is protein A, there must be protein B); –1 means complete exclusion (where there is protein A, there must be no protein B), and 0 means a random relationship (protein A and protein B are distributed randomly). Scale bar, 20 μm. Experiments in (B, C, D, E, G, H, I) were repeated three times.