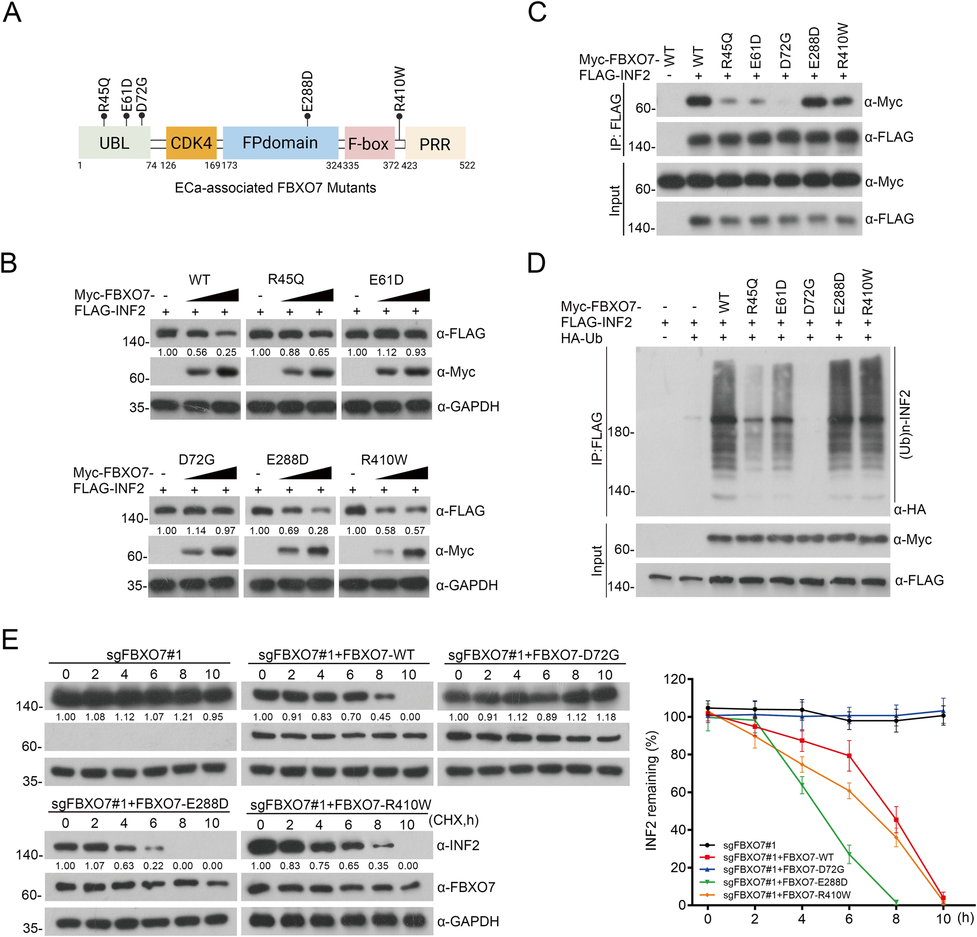
Fig. 4: The accumulation of INF2 induced by ECa-associated FBXO7 mutants.

A Diagram showing ECa-associated FBXO7 mutants from cBioportal database. B Western blotting of WCLs of HEK-293T cells transfected with FLAG-INF2 plasmid and the increasing Myc-FBXO7-WT/R45Q/E61D/D72G/E288D/R410W plasmids. All quantitation were normalized to the protein level of endogenous control GAPDH. C Western blotting of WCLs and co-IP samples of anti-FLAG antibody obtained from HEK-293T cells transfected with Myc-FBXO7-WT/R45Q/E61D/D72G/E288D/R410W plasmids and/or not Myc-FBXO7 plasmid, and treated with 20 μM MG132 for 8 h before harvesting. D Western blotting of the products of in vivo ubiquitination assays performed using WCLs and co-IP samples of anti-FLAG antibody from HEK-293T cells transfected with FLAG-INF2 plasmid, and/or not transfected with Myc-FBXO7-WT/R45Q/E61D/D72G/E288D/R410W and HA-Ub plasmids, and treated with 20 μM MG132 for 8 h before harvesting. E The half-life of INF2 protein was detected by western blotting of WCLs of AN3 CA cells with FBXO7 knockout and transfected with Myc-FBXO7-WT/D72G/E288D/R410W plasmids, and treated with 50 μg/ml cycloheximide (CHX) and harvested at different time points. All quantitation were normalized to the protein level of endogenous parental GAPDH (Left). Statistics of INF2 protein half-life (Right). Data are shown as means ± SD (n = 5). Experiments in (B, C, D) were repeated three times.