Fig. 9: LIMD1-AS1 promotes the expression of an interforen signaling signature by HSPA5.
From: Super-enhancer-driven lncRNA LIMD1-AS1 activated by CDK7 promotes glioma progression

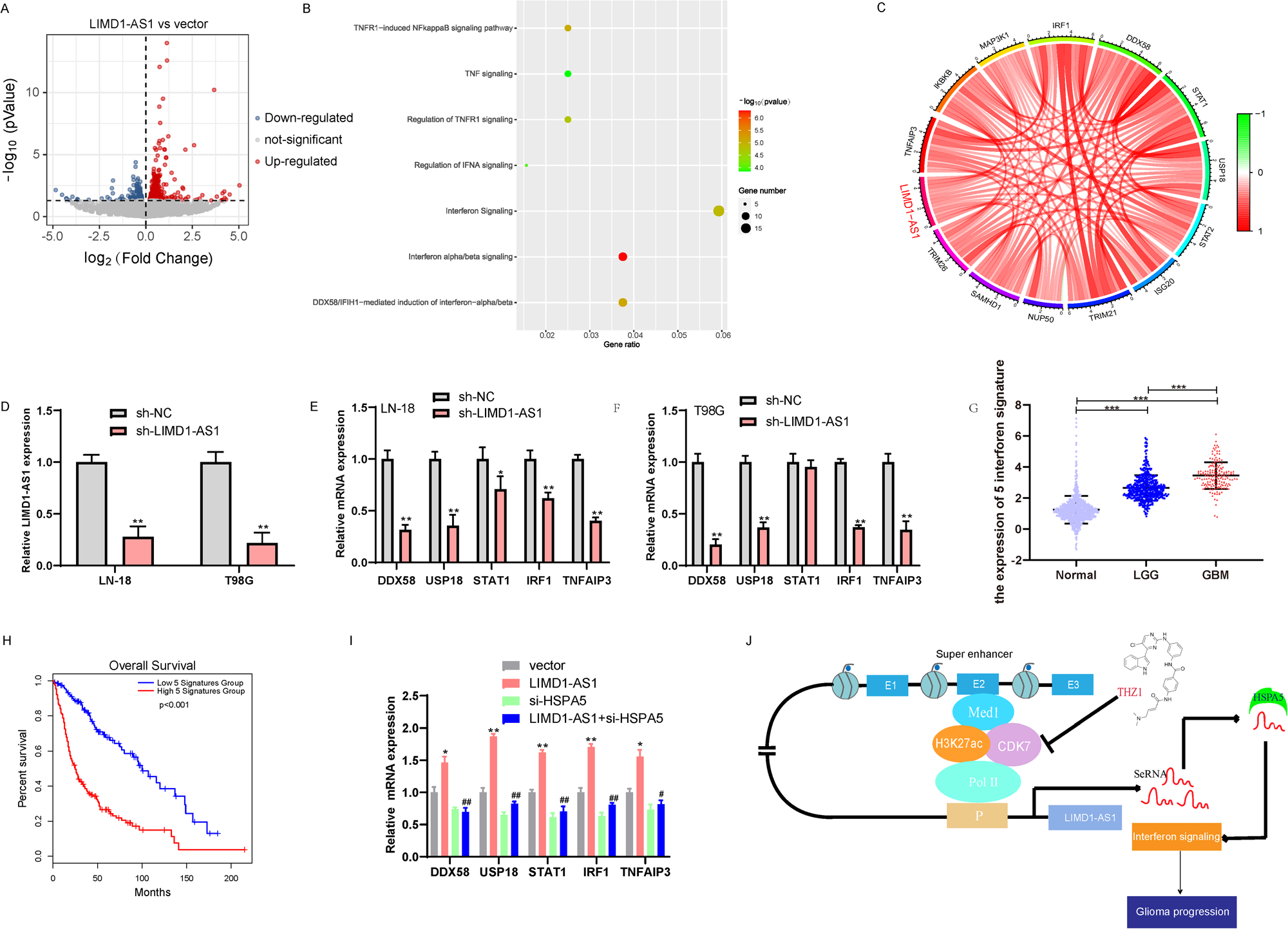
A volcano plot showing genes differentially expressed in glioma cells overexpressing LIMD1-AS1 vs. vector cells. B Biological functions associated with genes differentially expressed upon LIMD1-AS1 overexpression in glioma cells. C Circos plot indicating the correlation of LIMD1-AS1 and interferon signaling in the TCGA database. D–F Relative mRNA expression of IFN signatures in LN-18 and T98G glioma cells transfected with sh-LIMD1-AS1 or sh-NC. *P < 0.05, **P < 0.01. G The IFN signatures expression is shown in normal brain tissues, LGG and GBM in GTEX and TCGA, respectively. ***P < 0.001. H Prognostic significance of IFN signatures in gliomas. I Relative mRNA expression of IFN signatures in SF126 cells transfected with LIMD1-AS1 plasmid following transfected with si-HSPA5. *P < 0.05, **P < 0.01 vs. vector, #P < 0.05, ##P < 0.01 vs. LIMD1-AS1. J A schematic model for the mechanisms of SE driven-LIMD1-AS1 in glioma progression.