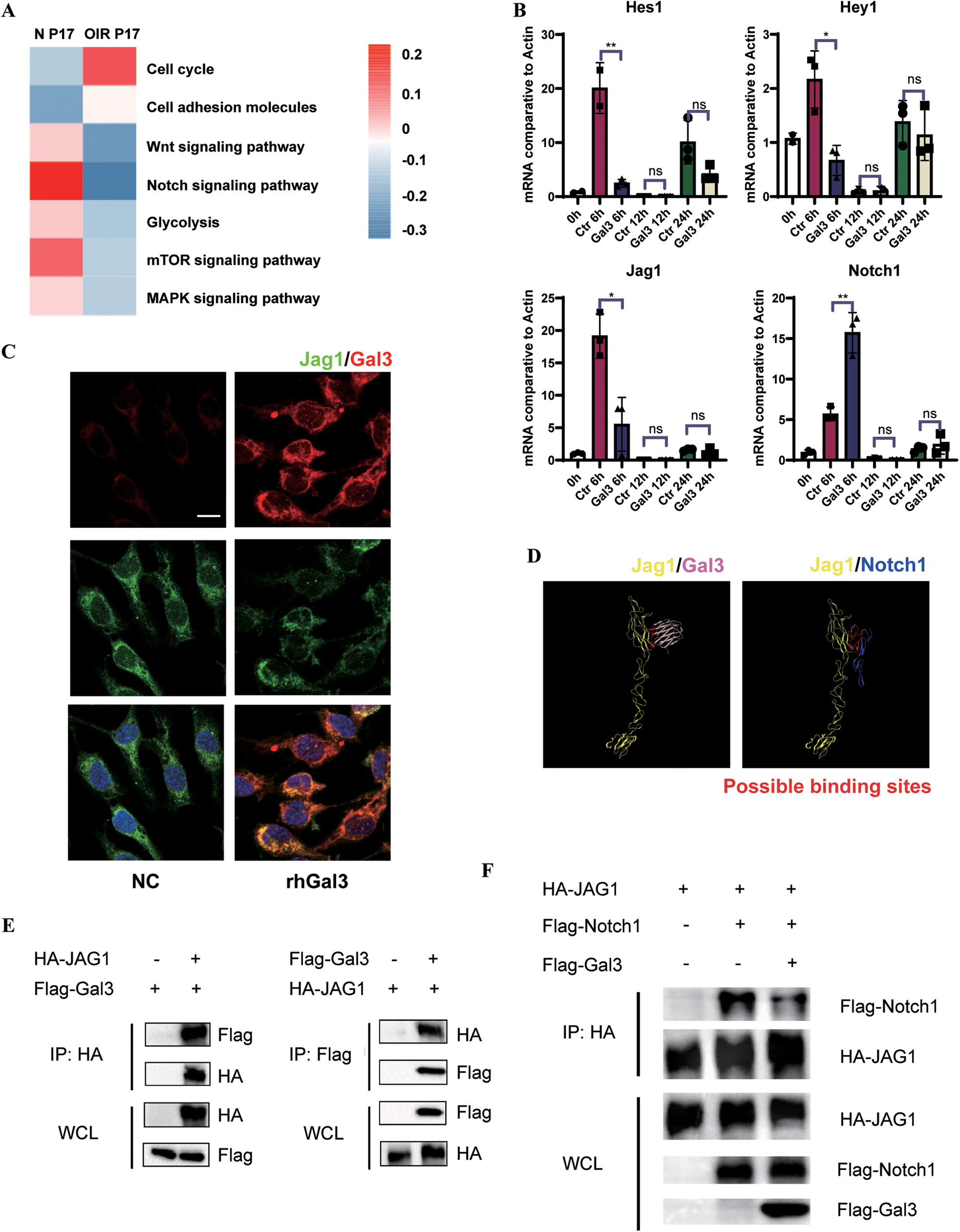
Fig. 5: Gal3 regulated ECs via blocking the Notch pathway by competitively binding to Jag1.

A GSVA scores on gene sets related to cellular proliferation and metabolism comparing transcripts from scRNA-seq of P17 normal and OIR retinas were analyzed (B) mRNA expression of Hes1, Hey1, Jag1, and Notch1 were determined in HUVECs cultured by normal ECM and ECM with rhGal3 immediately and after 6, 12, and 24 h by qRT-PCR (n = 3 per group). C IF staining of Jag1 (green), Gal3 (red), and DAPI (blue) in HUVECs cultured by normal ECM and ECM with rhGal3 for 6 h. (n = 3 per group). Scale bar, 100 µm. D Molecular docking prediction model of Jag1 (yellow) with Gal3 (pink) and Jag1(yellow) with Notch1(blue). The possible binding sites were marked with red. E, F IP experiments were conducted to validate the competitive binding of Gal3 to Jag1 with Notch1. (n = 3 per group). Bars = means ± SD; *P < 0.05; **P < 0.01, NS no significance.