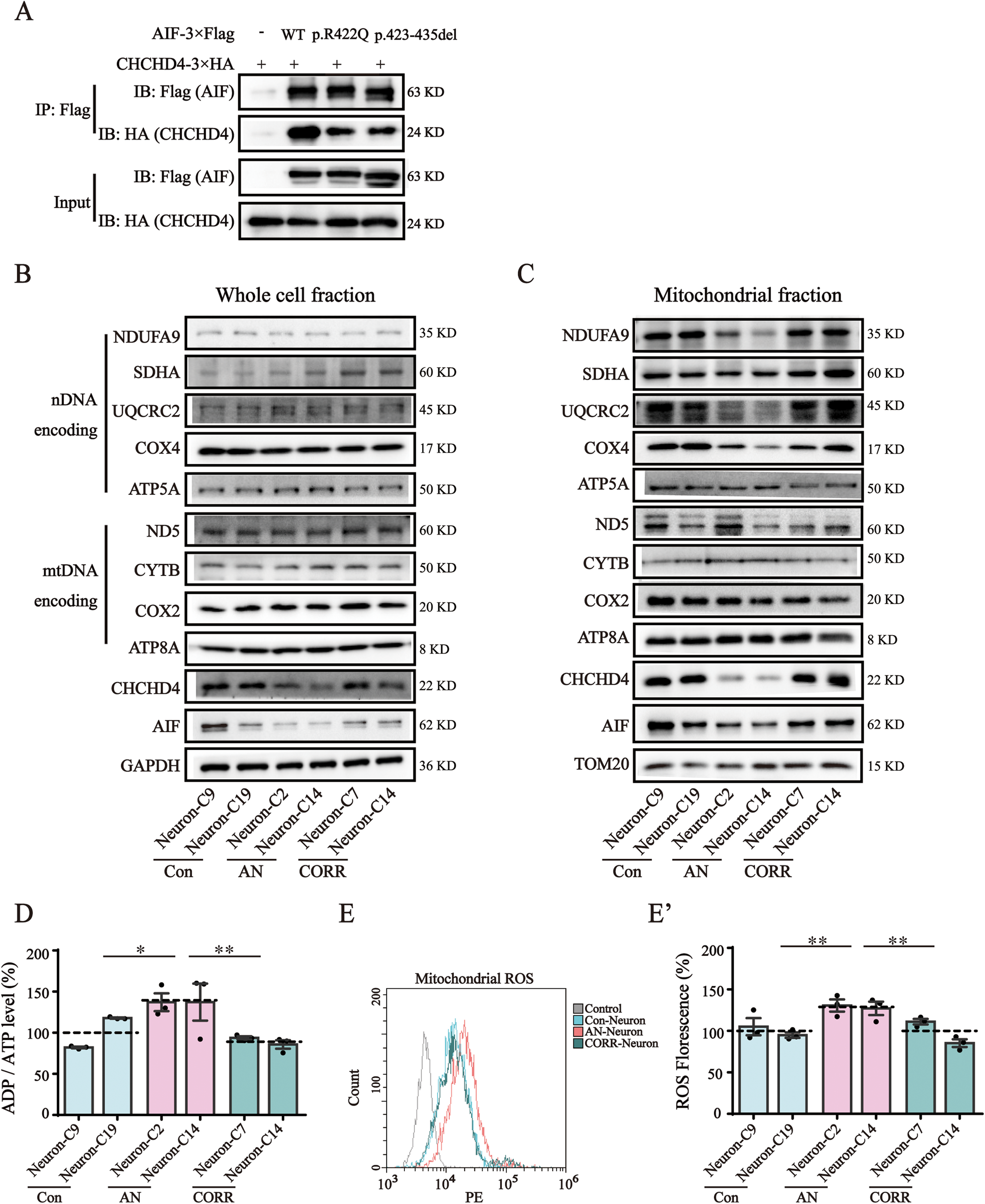
Fig. 4: AIF variants upregulated the ADP/ATP ratio and increased mitochondrial ROS levels.

A The interaction between AIF and CHCHD4 was determined by Co-IP. Flag-tagged AIF was co-expressed with HA-tagged CHCHD4 in AIF-null cells. The interaction between AIF variants and CHCHD4 was weakened. Full-length blots are presented in Supplementary Fig. S9A. The cropped positions are labelled by red arrows. B Western blotting analysis of the levels of AIF, CHCHD4, nDNA encoding ETC complex subunits (CI-NDUFA9, CII-SDHA, CIII-UQCRC2, CIV-COXIV, and CV-ATP5A), and mtDNA encoding ETC complex subunits (CI-ND5, CII-SDHA, CIII-CYTB, CIV-COX2, and CV-ATP8A) in the whole cell fraction. GAPDH is shown as a loading control. Full-length blots are presented in Supplementary Fig. S9B. The cropped positions are labelled by red arrows. C Western blotting analysis of the levels of AIF, CHCHD4, and nDNA/mtDNA coding ETC complex subunits in mitochondria. TOM20 is shown as a loading control. Full-length blots are presented in Supplementary Fig. S9C. The cropped positions are labelled by red arrows. D The ADP/ATP ratio was determined using a ADP/ATP Ratio Assay Kit. E Representative flow cytometry histogram overlay. Mitochondrial ROS was assessed using the fluorogenic dye MitoSOX™ Red reagent. E' Quantification analysis of the MitoSOX™ fluorescence intensity. The fluorescence intensity indicates the ROS level. Data are represented as mean ± SEM and the value of Con-Neurons was normalized as 100%. *P < 0.05, **P < 0.01.