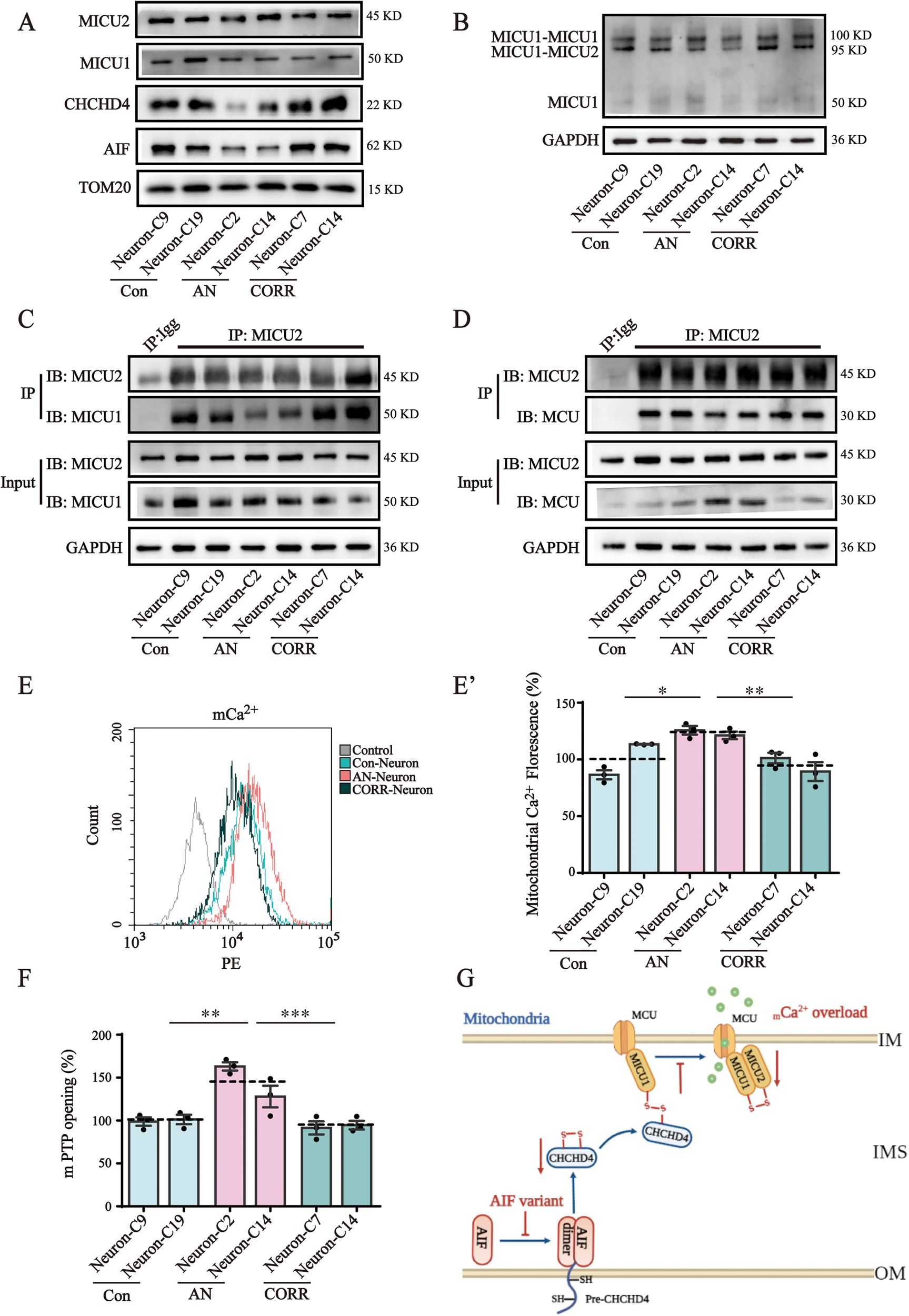
Fig. 5: AIF variants induced mitochondrial calcium overload.

A Western blotting analysis of the levels of AIF, CHCHD4, MICU1, and MICU2 in mitochondria. TOM20 is shown as a loading control. Full-length blots are presented in Supplementary Fig. S10A. The cropped positions are labelled by red arrows. B Western blotting analysis of the level of MICU1-MICU2 heterodimer in the absence of dithiothreitol (DTT). The level of MICU1-MICU2 heterodimers was decreased in AN-Neurons compared to that in Con- and CORR-Neurons. Full-length blots are presented in Supplementary Fig. S10B. The cropped positions are labelled by red arrows. C The interaction between MICU1 and MICU2 was detected using endogenous Co-IP. The MICU2 antibody was incubated with protein A/G agarose. The level of MICU1 pulled down by MICU2 indicated the strength of the MICU1-MICU2 interaction. Full-length blots are presented in Supplementary Fig. S10C. The cropped positions are labelled by red arrows. D The interaction between MCU and MICU2 was detected by endogenous Co-IP. The MICU2 antibody was incubated with protein A/G agarose. The level of MCU pulled down by MICU2 indicated the strength of the MICU2-MCU interaction. Full-length blots are presented in Supplementary Fig. S10D. The cropped positions are labelled by red arrows. E Representative flow cytometry histogram overlay. Mitochondrial calcium was assessed using Rhod2 reagent. E' Quantification analysis of the Rhod2 fluorescence intensity. The fluorescence intensity indicated the mitochondrial calcium level. F The opening of mPTP was measured using a Mitochondrial Permeability Transition Pore Assay Kit. The mean fluorescence intensity was analyzed using ImageJ software. G The mechanism of AIF variant-induced mCa2+ overload. AIF variants inhibited AIF dimerization, resulting in a weakened AIF-CHCHD4 interaction. The mitochondrial import of CHCHD4 was then decreased. Subsequently, the MICU1-MICU2 heterodimer catalyzed by CHCHD4 was decreased, which disrupted the role of MICU2 in inhibiting MCU activity, causing mCa2+ overload. The graph was drawn via the BioRender website (https://biorender.com/). Data are represented as mean ± SEM, and the value of Con-Neurons was normalized as 100%. *P < 0.05, **P < 0.01, ***P < 0.001.