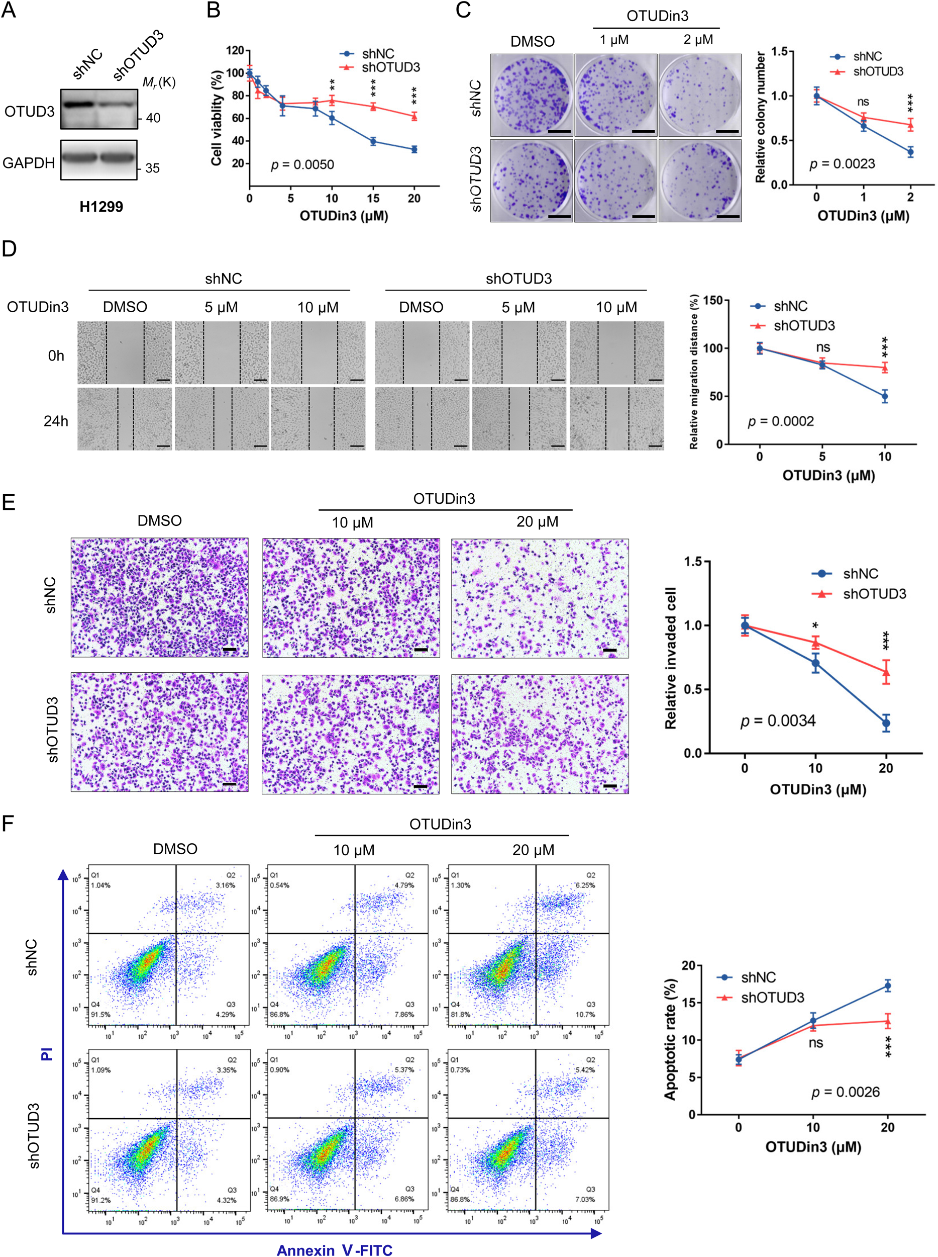
Fig. 3: OTUDin3 inhibits NSCLC cell growth, migration and invasion, and induces apoptosis by targeting OTUD3.
From: Discovery of an OTUD3 inhibitor for the treatment of non-small cell lung cancer

A OTUD3 was knocked down by shRNA in H1299 cells. The protein levels of OTUD3 were analyzed by western blotting. B Cell proliferation assays in H1299 shNC and H1299 shOTUD3 cells treated with increasing concentrations of OTUDin3 for 72 h. Viability of cells was determined by the CCK-8 kit. C Representative images of colony formation assays in H1299 shNC and H1299 shOTUD3 cells treated with indicated concentrations of OTUDin3. Scale bar: 1 cm. D Representative images of wound-healing assay in H1299 shNC and H1299 shOTUD3 cells. Cells were wounded and then incubated with indicated concentrations of OTUDin3 for 24 h. Scale bar, 100 μm. E Representative images of invasion assays in H1299 shNC and H1299 shOTUD3 cells treated with indicated concentrations of OTUDin3. Scale bar: 100 μm. F H1299 shNC and H1299 shOTUD3 cells were treated with indicated concentrations of OTUDin3 for 24 h. The apoptotic cell population including early and late apoptotic cells was quantified using an apoptotic kit and analyzed by flow cytometry. The data were analyzed by FlowJo_V10.8.1 software (Treestar, Ashland, OR). All the data shown are mean ± SD. n = 3 or 5 independent experiments. Two-sided P-values were calculated using two-way ANOVA followed by Fisher’s least significant difference test. *p < 0.05, **p < 0.01, ***p < 0.001, ns = no significance, H1299 shNC vs H1299 shOTUD3.