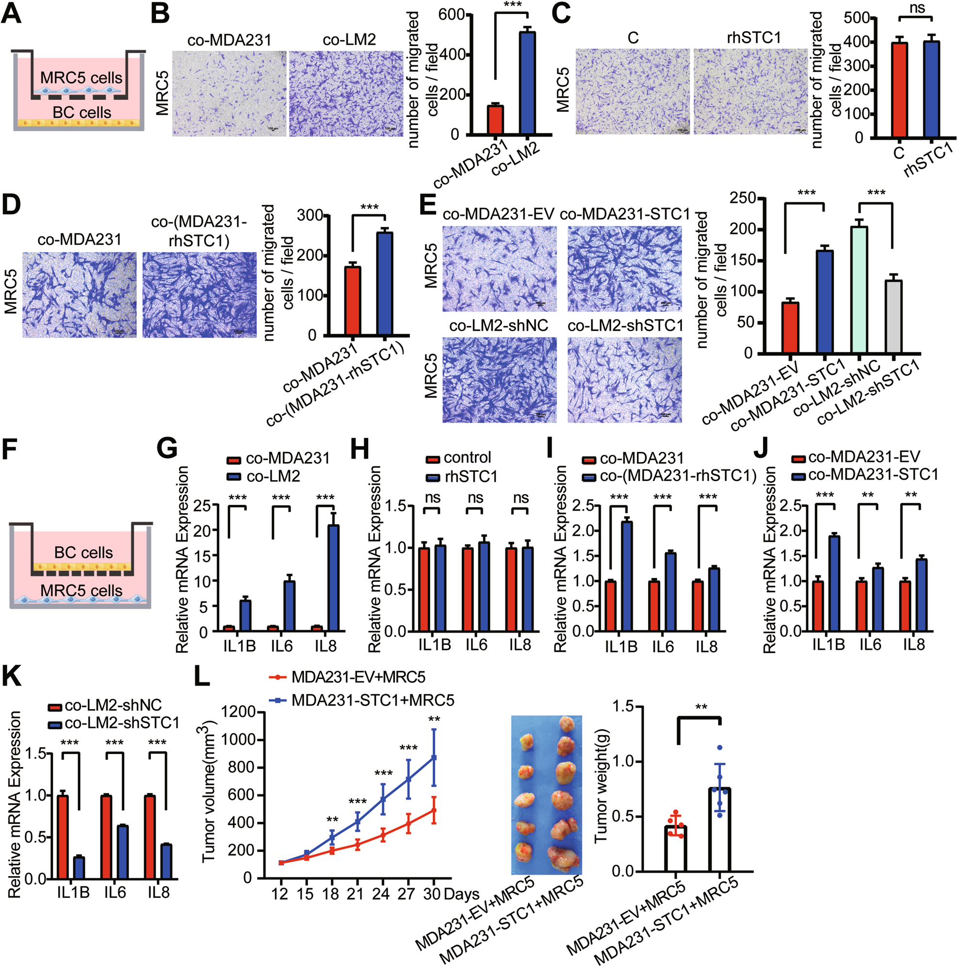
Fig. 4: STC1 promotes fibroblast activation in breast cancer lung metastasis.
From: Stanniocalcin 1 promotes lung metastasis of breast cancer by enhancing EGFR–ERK–S100A4 signaling

A Schematic diagram of transwell migration assay. B Transwell migration of MRC5 co-cultured with MDA-MB-231 or LM2. C Transwell migration of MRC5 treated with rhSTC1. D Transwell migration of MRC5 co-cultured with rhSTC1-pretreated MDA-MB-231. E Transwell migration of MRC5 co-cultured with STC1-overexpressing MDA-MB-231 or STC1-downregulated LM2. F Schematic diagram of transwell co-culture assay. G–K RT-qPCR was performed to detect the relative mRNA expressions of inflammatory factors IL1B, IL6, and IL8. The relative mRNA expressions of inflammatory factors IL1B, IL6, and IL8 in MRC5 co-cultured with MDA-MB-231 or LM2 (G). The relative mRNA levels of inflammatory factors IL1B, IL6, and IL8 in MRC5 treated with rhSTC1 (H). The relative mRNA levels of inflammatory factors IL1B, IL6, and IL8 in MRC5 co-cultured with MDA-MB-231 pretreated with rhSTC1 (I). The relative mRNAs expression of inflammatory factors IL1B, IL6, IL8 in MRC5 co-cultured with STC1-overexpressing MDA-MB-231 or STC1-downregulated LM2 (J, K). L Volume and weight of tumors formed by subcutaneously injecting a mixture of MRC5 and MDA-MB-231 in nude mice. The p values were obtained by unpaired t-test or repeated-measures two-way ANOVA test. Scale bars, 100 μm. BC cells breast cancer cells, STC1 stanniocalcin 1, rhSTC1 recombinant human STC1. ns no significance, p > 0.05; **p < 0.01; ***p < 0.001.