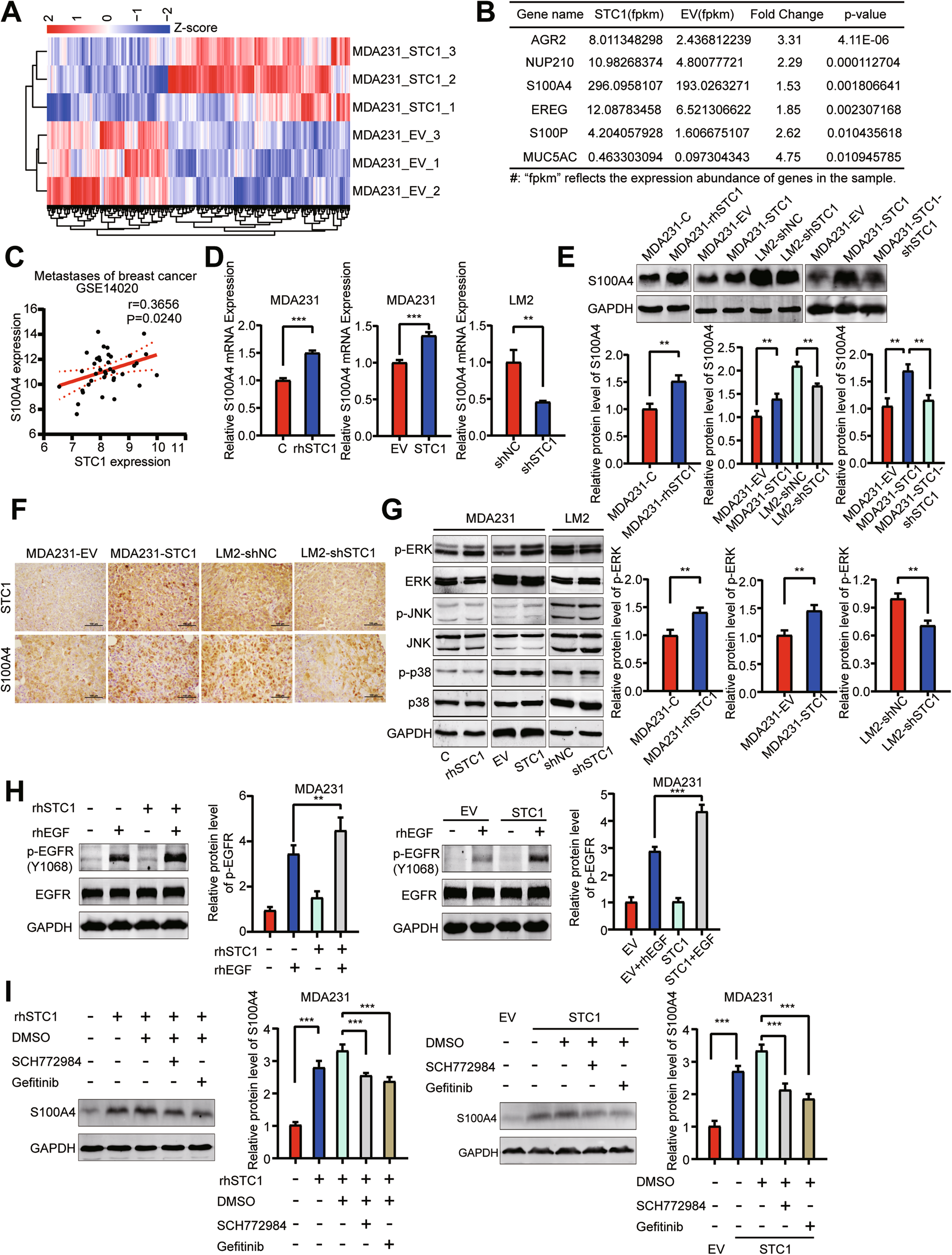
Fig. 5: S100A4 is a target of STC1 in breast cancer cells.
From: Stanniocalcin 1 promotes lung metastasis of breast cancer by enhancing EGFR–ERK–S100A4 signaling

A Heatmap of cluster analysis of differentially expressed genes in transcriptome sequencing. B Screening of differentially expressed genes related to lung metastasis in transcriptome sequencing data. C Correlation analysis of S100A4 and STC1 mRNA expression in metastatic lesions of breast cancer patients (data from GSE14020). D The relative mRNA expression of S100A4 affected by STC1 was assayed by RT-qPCR. E The protein level of S100A4 affected by STC1 was assessed by Western blot. F IHC staining of STC1 and S100A4 in the lung metastases of breast cancer. G Western blot analysis of MAPK signaling pathway in MDA-MB-231 (with rhSTC1 (100 ng/ml) treatment or STC1 overexpression) and LM2 (STC1 knockdown). H Western blot analysis and the quantification of p-EGFR of MDA-MB-231 cells with or without 1-h pretreatment with 100 ng/mL of rhSTC1, followed by treatment with rhEGF (100 ng/mL) for an additional 10 min (left). Western blot analysis and the quantification of p-EGFR of EV control or STC1-overexpressing MDA-MB-231 cells cultured for 48 h, followed by rhEGF (100 ng/mL) treatment for another 10 min (right). I Western blot analysis and the quantification of S100A4 of MDA-MB-231 cells with or without 1-h pretreatment with 100 ng/mL of rhSTC1, followed by treatment with ERK inhibitor SCH772984 (10 μM) or EGFR inhibitor gefitinib (10 μM) for another 24 h (left). Western blot analysis and the quantification of S100A4 of EV control or STC1-overexpressing MDA-MB-231 cells cultured for 48 h followed by treatment with ERK inhibitor SCH772984 (10 μM) or EGFR inhibitor gefitinib (10 μM) for another 24 h (right). The p values were obtained by unpaired t-test or one-way ANOVA test with Tukey’s multiple comparisons test or Pearson correlation analysis. Scale bars, 100 μm. STC1 stanniocalcin 1, IHC immunohistochemistry, rhEGF recombinant human EGF. **p < 0.01; ***p < 0.001.