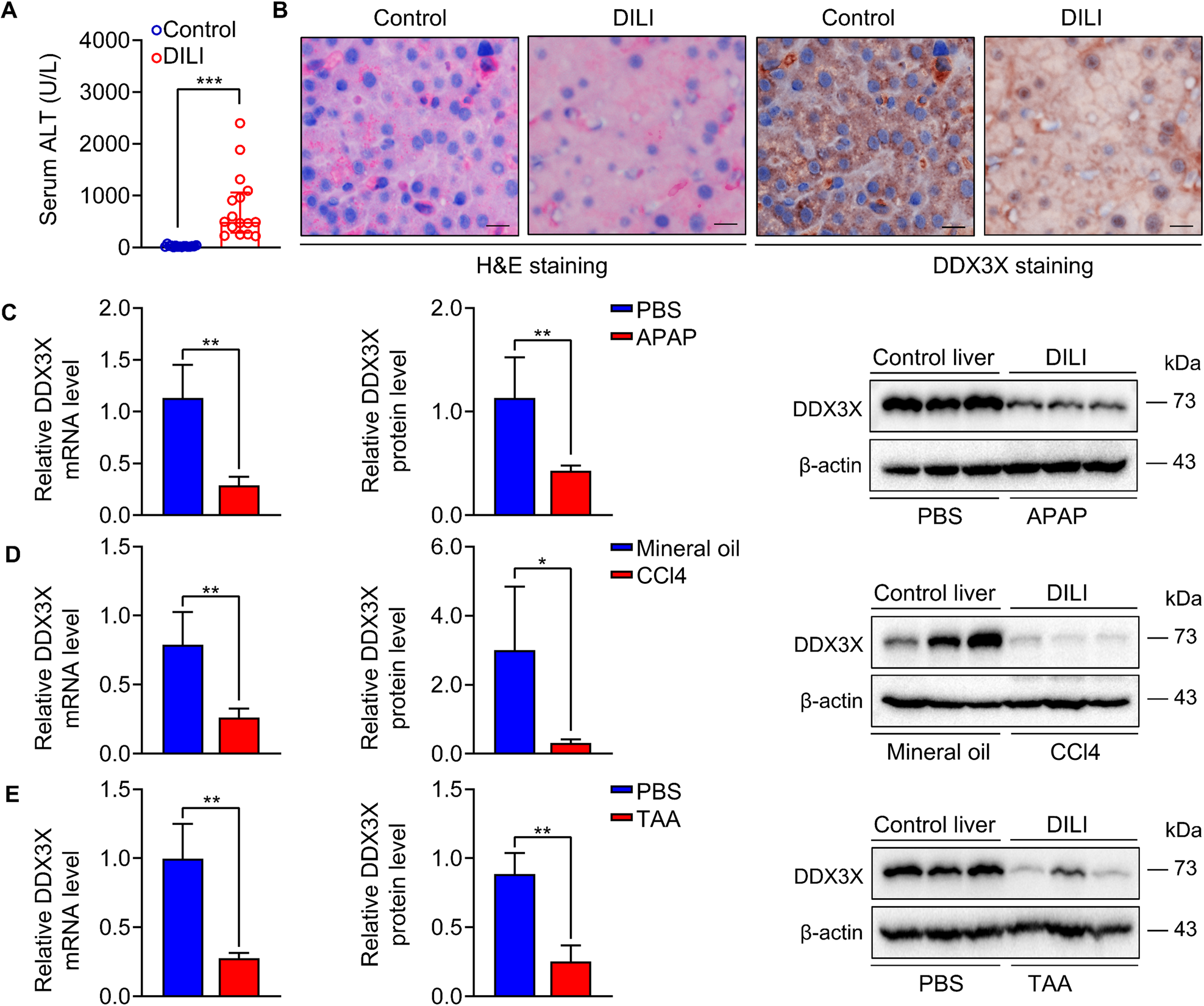
Fig. 1: DDX3X expression is decreased in the livers of humans and mice with DILI.

A Serum levels of ALT of control subjects and patients with DILI. Data are expressed as the Median (25th, 75th percentiles), ***p < 0.001. B Representative H&E and IHC sections of human liver tissues. Scale bars, 10 µm; C–E mRNA and protein expression of DDX3X in multiple DILI mouse models treated with APAP, CCL4, or TAA. Data are expressed as mean ± SD, n = 3-6/group. *p < 0.05, **p < 0.01.