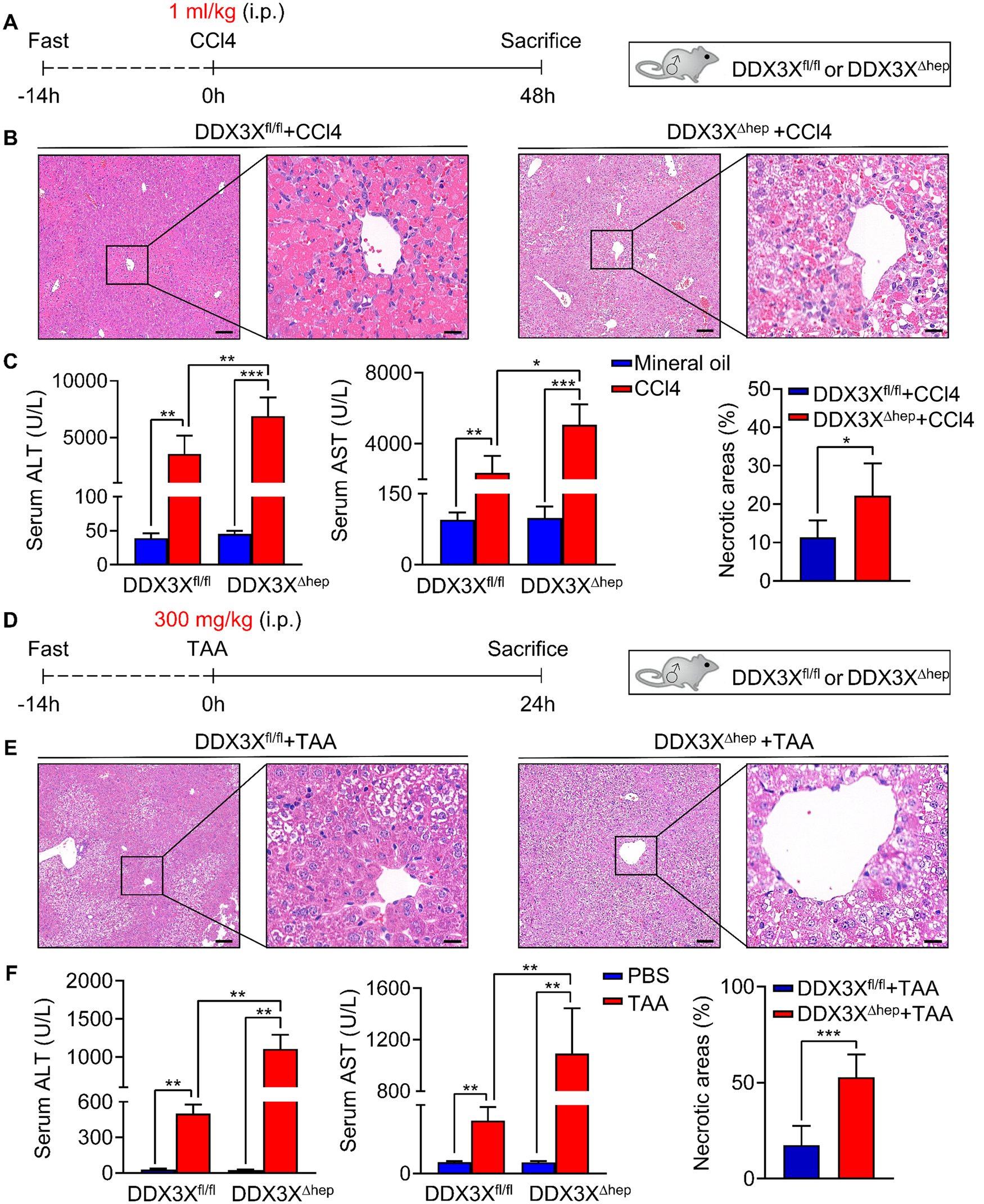
Fig. 3: Deficiency of hepatocyte DDX3X exacerbate CCl4 and TAA induced DILI in mice.

A Schematic diagram of CCl4 induced DILI model; B histological evaluation of liver sections from DDX3Xfl/fl and DDX3XΔhep mice treated with CCl4 for 48 h, respectively. Scale bars, 100 µm (left), 20 µm (right); C serum levels of ALT and AST of DDX3Xfl/fl and DDX3XΔhep mice with CCl4 induction; D schematic diagram of TAA induced DILI model; E Histological evaluation of liver sections from DDX3Xfl/fl and DDX3XΔhep mice treated with TAA for 24 h, respectively. Scale bars, 100 µm (left), 20 µm (right); F serum levels of ALT and AST of DDX3Xfl/fl and DDX3XΔhep mice with TAA induction. Data are expressed as mean ± SD, n = 6/group. *p < 0.05, **p < 0.01, ***p < 0.001.