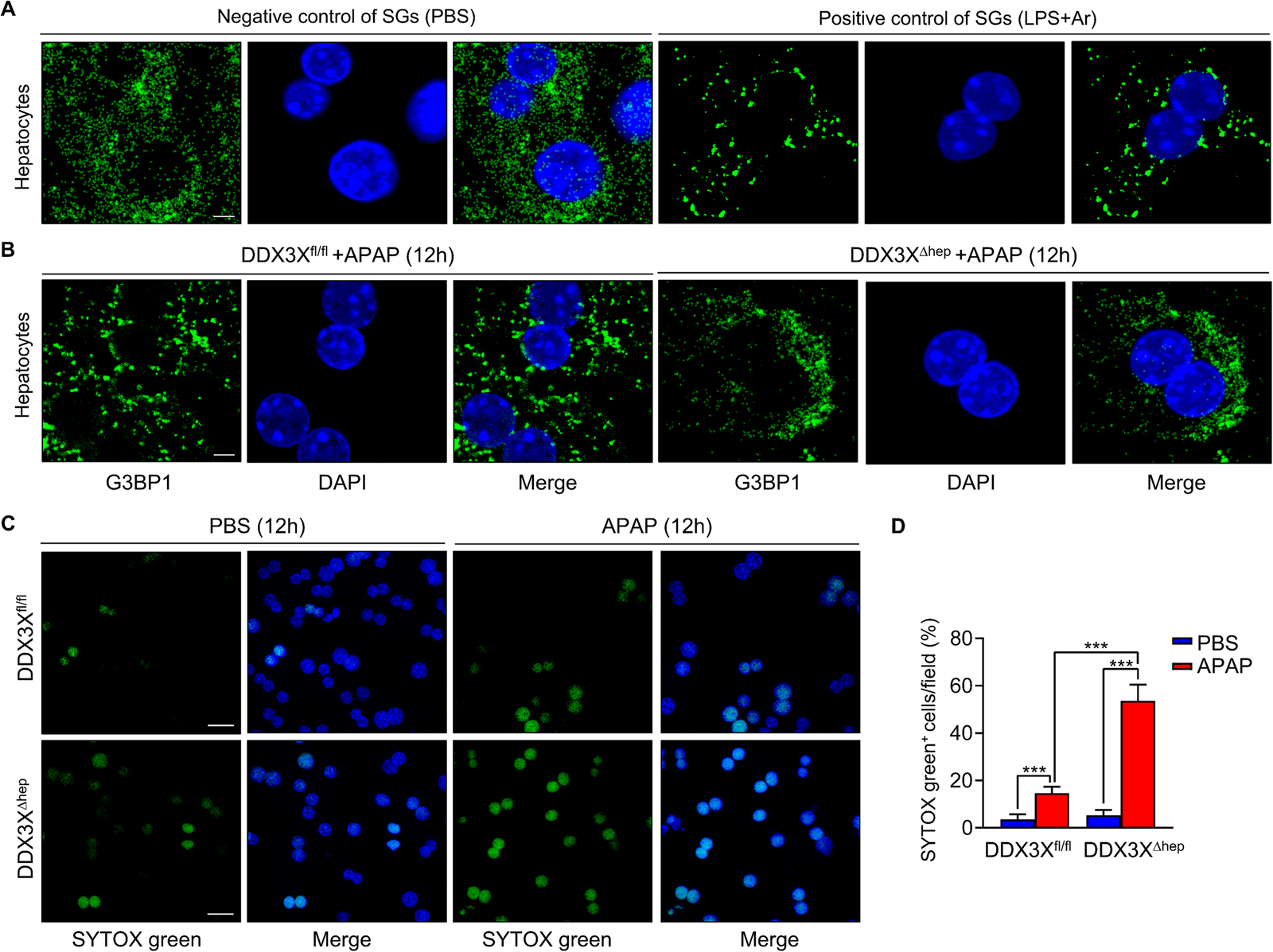
Fig. 4: Hepatocytes DDX3X is required for stress granules formation and cell survival in APAP-induced liver injury.

A Negative control of primary hepatocytes were treated with PBS; and positive control of SG in primary hepatocytes were first primed with LPS for 4 h, then induced by 50 μM sodium (meta) arsenite for 30 min; B representative IF stained sections of G3BP1 (a marker of SGs) in primary hepatocytes isolated from DDX3Xfl/fl or DDX3XΔhep mice with in vitro stimulation of APAP for 12 h. Scale bars, 10 µm; C representative IF stained sections of SYTOX green in primary hepatocytes isolated from DDX3Xfl/fl or DDX3XΔhep mice with in vitro stimulation of APAP or PBS for 12 h, respectively. Scale bars, 20 µm; D Quantitative data of SYTOX green+ cells of primary hepatocytes; Data are expressed as mean ± SD, n = 3/group. ***p < 0.001.