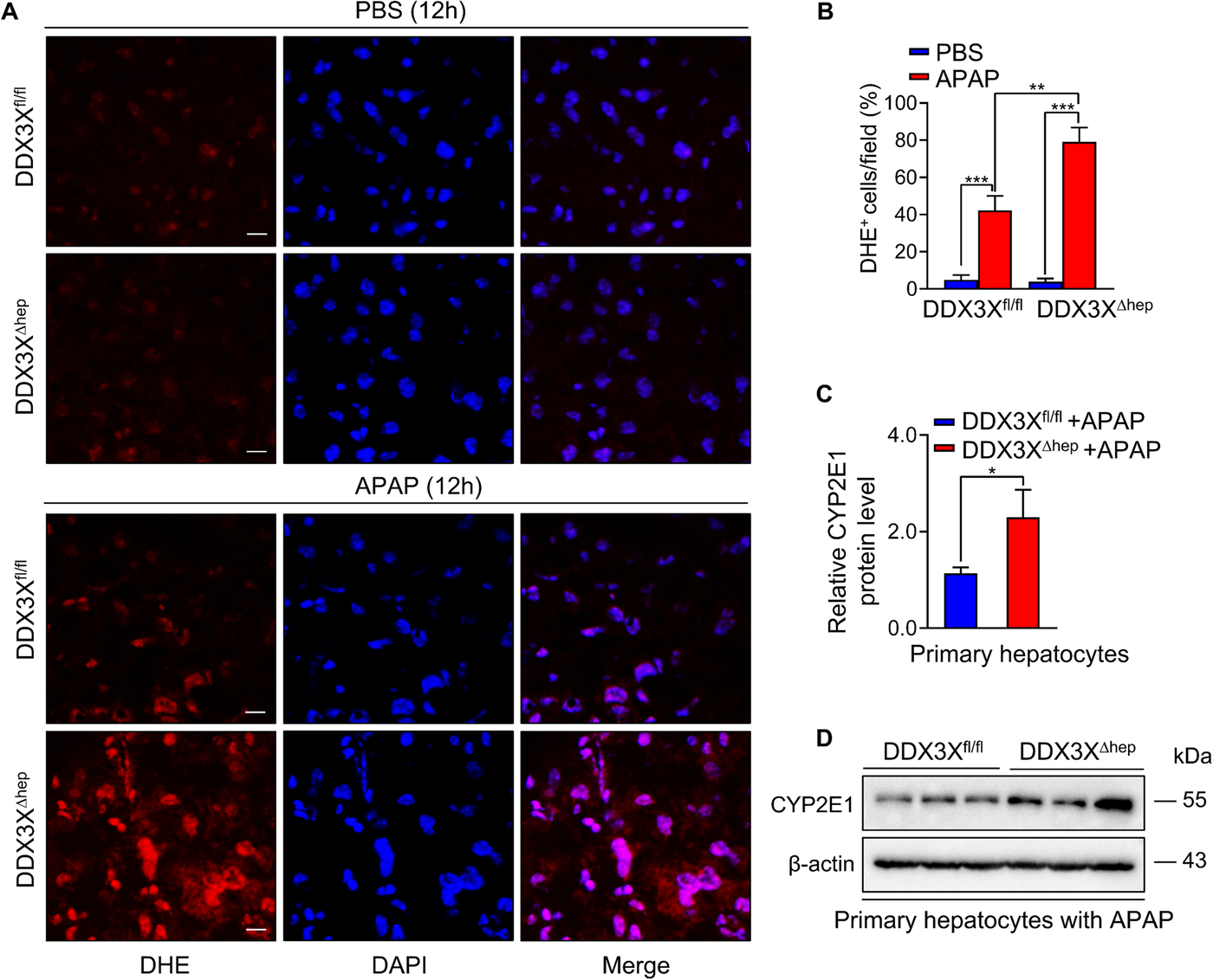
Fig. 5: Hepatocyte DDX3X ablation induces oxidative stress in DILI.

A Representative DHE stained liver sections of DDX3Xfl/fl and DDX3XΔhep mice treated with APAP or PBS. Scale bars, 25 µm; B calculation of DHE+ cells of liver sections; C, D protein expression of CYP2E1 in primary hepatocytes treated with APAP for 12 h. Data are expressed as mean ± SD, n = 3/group. *p < 0.05, **p < 0.01, ***p < 0.001.