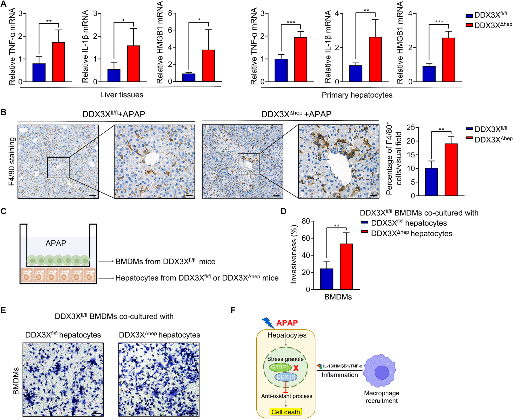
Fig. 6: Hepatic DDX3X deletion exacerbates macrophage infiltration and inflammation.

A mRNA expression levels of IL-1β, HMGB1 and TNF-α in liver tissues and primary hepatocytes of DDX3Xfl/fl and DDX3XΔhep mice; B Representative IHC stained sections of F4/80 in liver tissues of APAP induced DILI. Scale bars, 100 µm (left), 25 µm (right); (C) Schematic diagram of DDX3Xfl/fl macrophage co-cultured with DDX3Xfl/fl or DDX3XΔhep hepatocytes in APAP medium; D, E Numbers of infiltrated macrophages were evaluated by co-culture system. Scale bars, 100 µm; F Schematic diagram of DDX3X in DILI. DDX3X knockout in the hepatocytes of mice significantly exacerbated histological severity in multiple DILI murine models. This effect is through regulation of SG formation to protect hepatocytes from oxidative stress and macrophage inflammation. Data are expressed as mean ± SD, n = 3-6/group. *p < 0.05, **p < 0.01, ***p < 0.001.