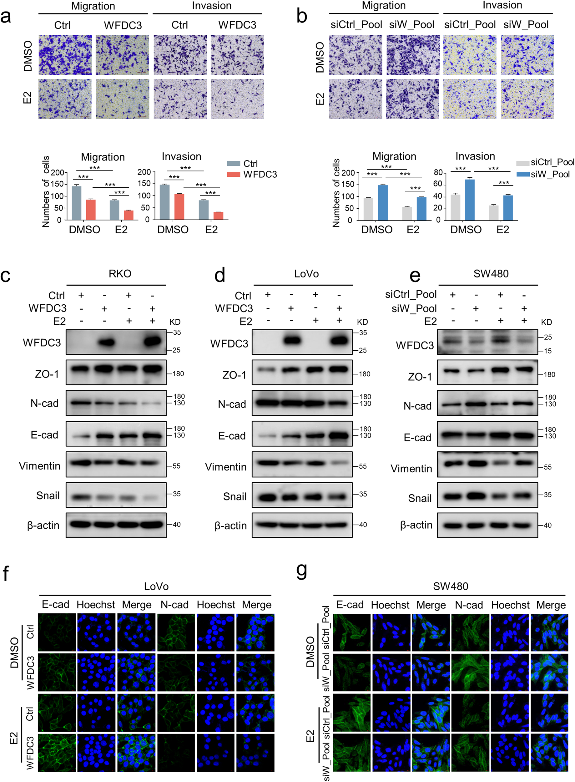
Fig. 1: WFDC3 enhances the inhibitory effects of estrogen on migration and EMT.

a and b Transwell migration and Matrigel invasion assays performed in LoVo cells transfected with WFDC3 plasmid (a) or SW480 cells transfected with pooled WFDC3 siRNA (b) and treated with estrogen or DMSO control. The bar graph indicates the number of migrated cells. c–e Western blot analysis of ZO-1, N-cadherin, E-cadherin, Vimentin, and Snail protein levels in RKO cells (c), LoVo cells (d) transfected with WFDC3 plasmid, and in SW480 cells treated with pooled WFDC3 siRNA (e). f and g The epithelial marker E-cadherin and mesenchymal marker N-cadherin were detected by immunofluorescence staining in LoVo cells (f) and SW480 (g) cells treated as in a and b. Nuclei were counterstained with Hoechest 33342 (blue). Data are expressed as mean ± SD of at least three independent experiments. Statistics were performed using unpaired Student’s t-test, ***P < 0.001.