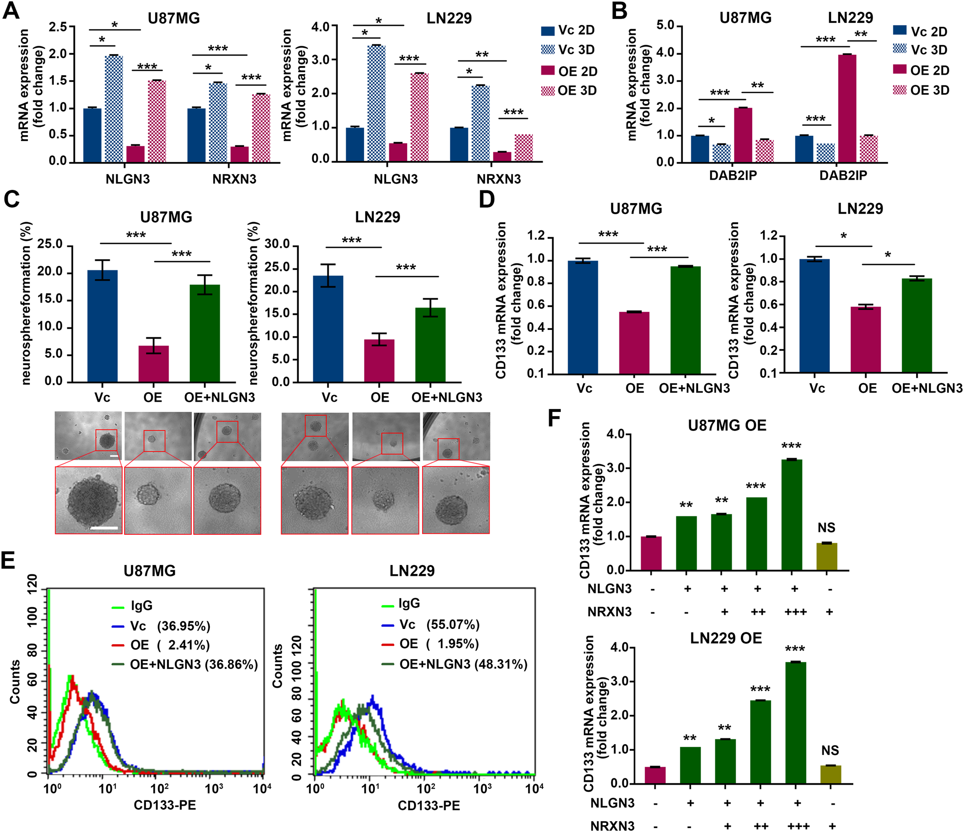
Fig. 3: NLGN3 plays a role in maintaining cancer stem cell properties of GBM cells.

NLGN3, NRXN3 mRNA (A) and DAB2IP (B) expressions were compared between monolayer (2D) and sphere (3D) culture condition. Red and blue bars indicate DAB2IP-high and DAB2IP-low expression cell lines, respectively. Means ± SD; One-way ANOVA, *p < 0.05, **p < 0.01, ***p < 0.001. C After restoration of NLGN3 expressions in U87MG OE (DAB2IP-high, NLGN3-low) and LN229 OE (DAB2IP-high, NLGN3-low) cells, sphere forming abilities including both numbers and size were compared. Red and blue bars indicate DAB2IP-high and DAB2IP-low expression cell lines, green bar indicates NLGN3 restoration in DAB2IP-high cells, respectively. Means ± SD; One-way ANOVA, ***p < 0.001. Scale bar=100 µm. D After restoration of NLGN3 expressions in U87MG OE and LN229 OE cells, CD133 mRNA expression was compared. Means ± SD; One-way ANOVA, *p < 0.05, ***p < 0.001. E After restoration of NLGN3 expressions in U87MG OE and LN229 OE cells, cells were stained with PE-conjugated CD133 and analyzed by flow cytometry. F U87MG OE and LN229 OE cells were co-transfected with NLGN3 and increment amount of NRXN3, and CD133 mRNA expression was compared. Means ± SD; One-way ANOVA, **p < 0.01, ***p < 0.001.