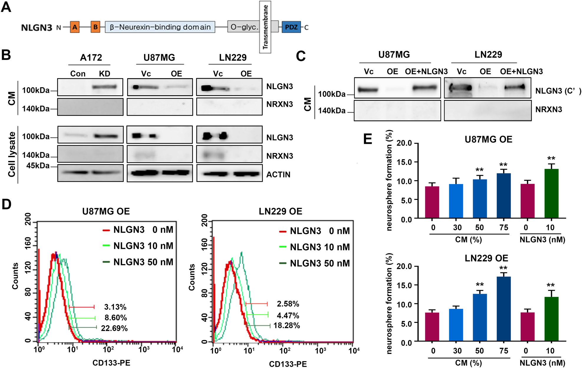
Fig. 4: Secreted NLGN3 plays a role in maintaining cancer stem cell properties of GBM cells.

A Scheme of NLGN3 functional domains. B NLGN3 and NRXN3 protein expressions were determined in cell lysates and CM derived from DAB2IP-high and –low cells. Primary NLGN3 antibody (NovusBio) detecting N-terminal epitope of NLGN3 was used. C NLGN3 and NRXN3 protein expressions were determined in CM derived from DAB2IP-high and –low cells. Primary NLGN3 antibody (Abcam) detecting C-terminal epitope of NLGN3 was used. D Cells treated with recombinant NLGN3 for 48 h were stained with PE-conjugated CD133 and analyzed by flow cytometry. PE-IgG was used as the negative control for gating and the labels indicated the percentage of each cell population. E U87MG OE and LN229 OE cells were cultured in ultra-low attachment plate under sphere forming culture condition for 14 days, and CM media derived from U87MG Vc and LN229 Vc cells or recombinant NLGN3 protein were added into sphere every 3 days. Means ± SD; One-way ANOVA, **p < 0.01.