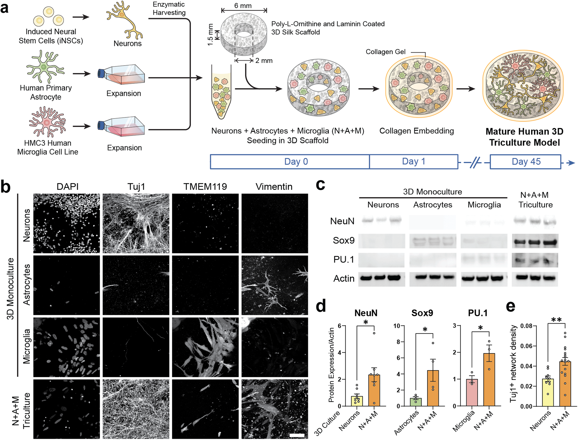
Fig. 1: Validation and characterization of human in vitro 3D triculture model composed of neurons, microglia, and astrocytes.

a Schematic representation of the preparation of 3D tricultures. b Representative images of neuron (Tuj1), microglia (TMEM119), and astrocyte (Vimentin) specific cytoplasmic markers in monocultures and tricultures. c Representative images of Western blots stained with antibodies recognizing cell-specific transcription factors (NeuN (neuronal), Sox9 (astrocytic), PU.1 (microglial), or actin as a loading control. d Quantification of the Western blots showing results normalized to actin expression, and e, Tuj1 neuronal network density quantified from confocal z-stack images. Scale bar: 50 µm. d Means ± SEM of n = 4 scaffolds per condition. *, ** indicates a significant difference (p < 0.05, 0.01 respectively; t-test with Welch’s correction was used to determine the differences between control and experimental groups). All experiments were replicated at least three times.