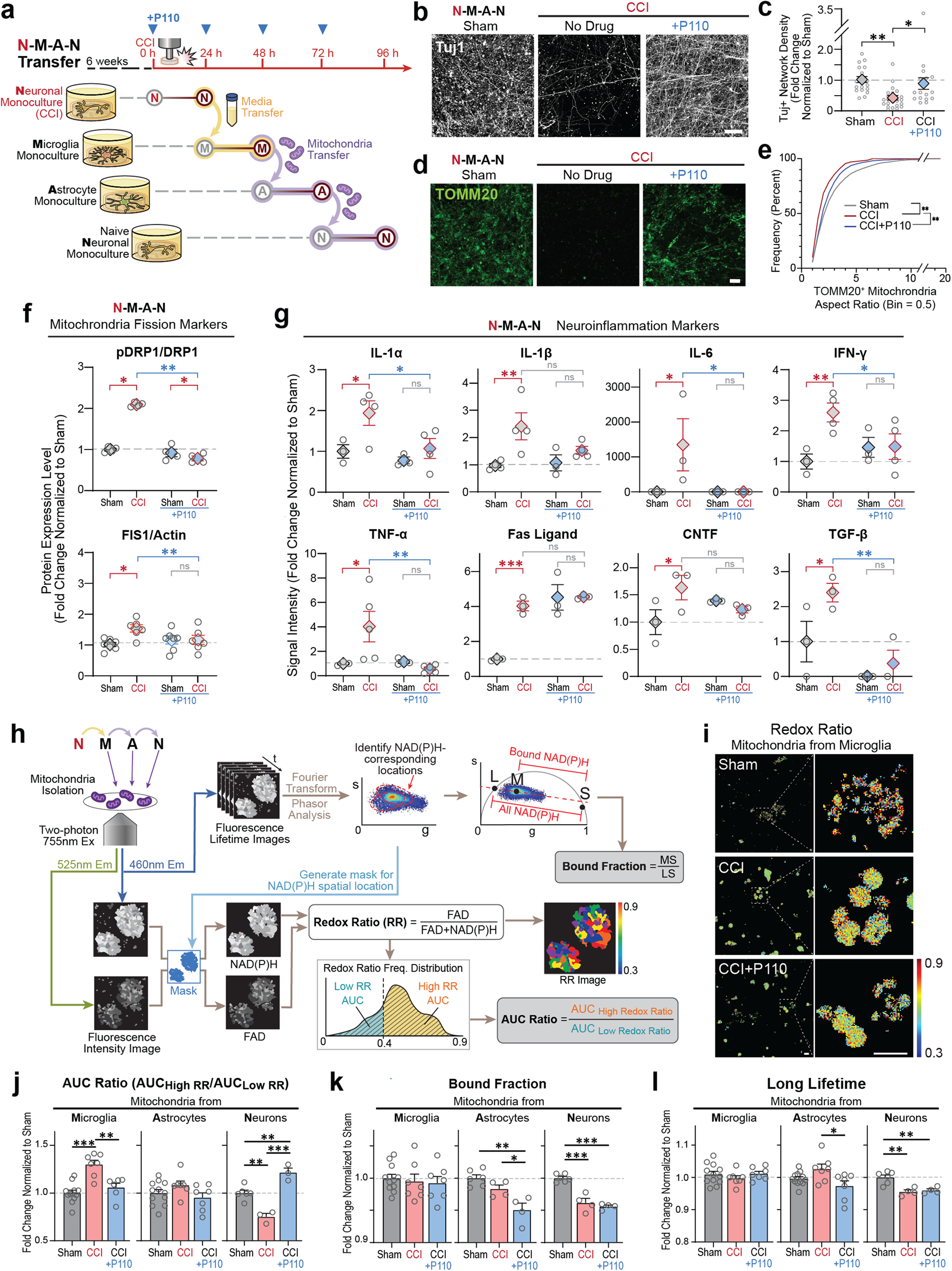
Fig. 5: Mitochondria dysregulation in microglia was crucial for secondary neurodegeneration and neuroinflammation progression post-contusion injury.

a Schematic representation of transfer experiment from neurons to microglia to astrocytes, and neurons with/without P110 compound performed at each transfer step. Representative images of b, Tuj1, and d, TOMM20 staining of naïve neurons treated for 24 h with mitochondria isolated from astrocytes activated with mitochondria isolated from microglia that were treated with conditioned media collected from 24 h injured neurons with quantification of c, Tuj1 positive neuronal network density, and e TOMM20 positive mitochondria aspect ratios. f Quantification of the pDRP1/DRP1 and Fis1 proteins expression in N-M-A-N control and P110 treated groups. g Inflammatory cytokine secretion in N-M-A-Nt control and P110 treated groups. h, Schematic representation of the metabolic image analysis. I Representative redox ratio maps of mitochondria isolated from microglia activated by conditioned media from injured neurons. Quantification of j, redox ratio, k NADH bound fraction, and l, a long lifetime in live mitochondria isolated from microglia, astrocytes, and neurons treated with mitochondria isolated from injured neurons, activated microglia, or astrocytes. Proteins were isolated from entire scaffolds without separating the injured area from the penumbra. Data presented in (c, e, f, g, j, k, l) mean ± SEM of three independent experiments with n = 3 for sham groups and n = 4 scaffolds for injury groups. *, **, ***, **** indicates significant difference (p < 0.05, 0.01, 0.001, 0.0001 respectively; one-way or two-way ANOVA (with Tukey’s post hoc test) between experimental groups). Experiments were replicated at least three times; metabolic images were replicated two times. Scale bar in b, d: 50 µm; in i: 10 µm.