Fig. 1: The exosome PGAM1 is involved in the metastasis of PCa.
From: Exosomal PGAM1 promotes prostate cancer angiogenesis and metastasis by interacting with ACTG1

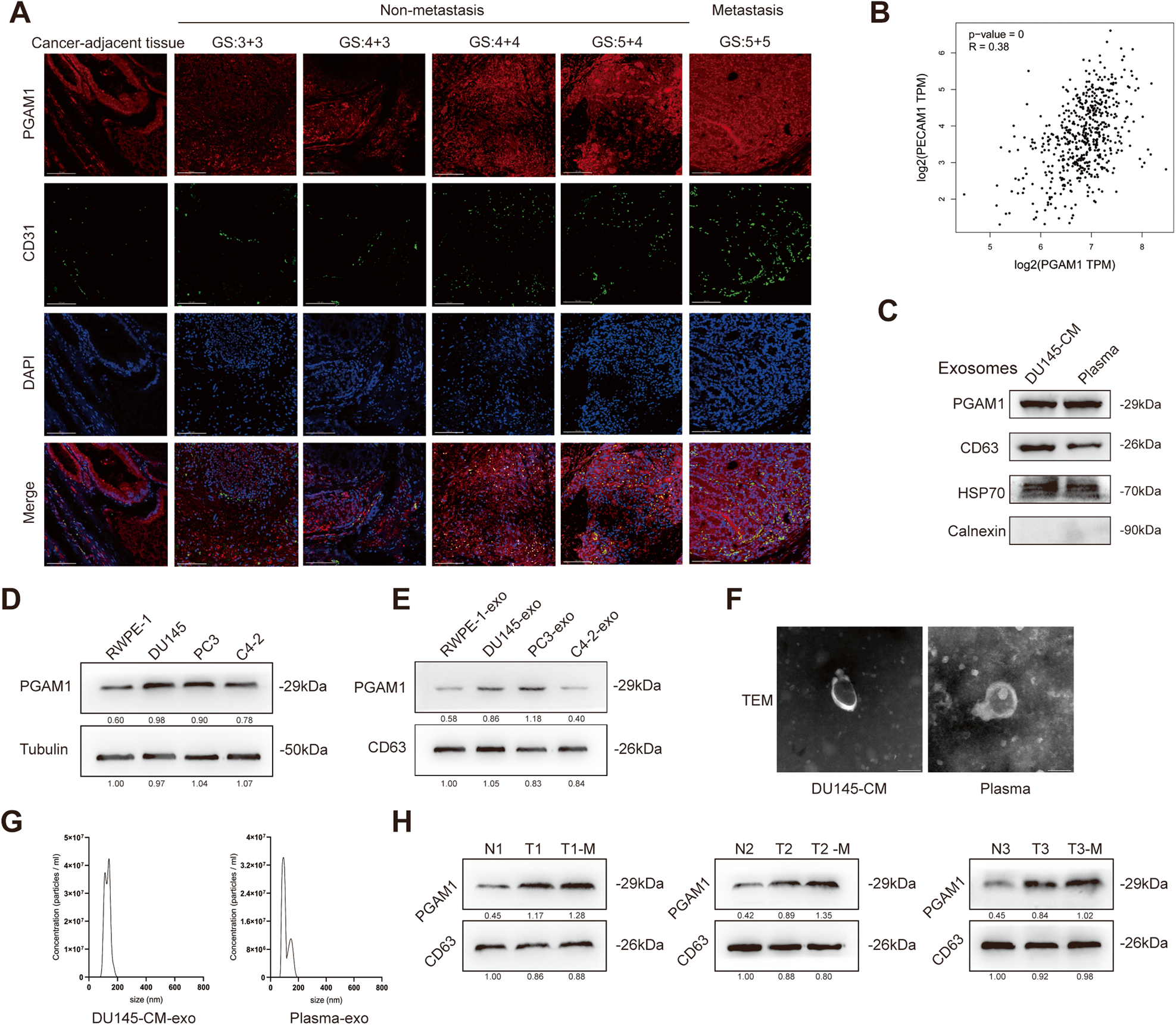
A IF analysis of PCa tissues validated the expression of PGAM1 and CD31 in PCa tissues (GS indicates Gleason grade group). The scale bar represents 100 μm. B The expression correlation between PGAM1 and CD31 was inferred by bioinformatics (GEPIA 2 (cancer-pku.cn)). C Western blotting analysis of PGAM1, CD63, HSP70, Calnexin in exosomes from DU145-CM (cell medium) and PCa plasma. D, E Western blotting analysis of PGAM1 in RWPE-1, PCa cell lines (DU145, PC-3, C4-2) and their exosomes. F Transmission electron microscopy of exosomes derived from DU145-CM and PCa plasma. The scale bar represents 100 nm. G Nanoparticle tracer analysis exhibits the size and distribution of exosomes isolated from DU145-CM and PCa plasma. H Detection of PGAM1 in plasma exosomes of normal persons and PCa patients by western blot. (N represents normal persons, T represents PCa patients, T-M represents PCa patients with metastasis).