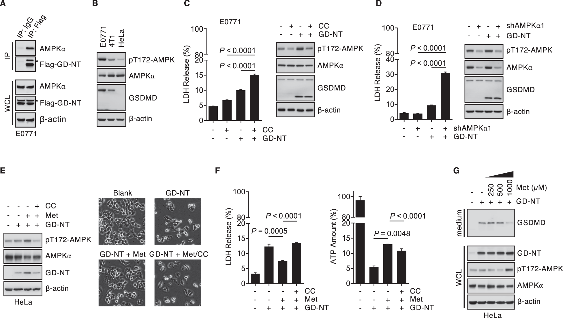
Fig. 2: AMPK protects tumor cells from GD-NT-mediated pyroptosis.
From: Gasdermin D-mediated pyroptosis is regulated by AMPK-mediated phosphorylation in tumor cells

A GD-NT interacts with AMPKα. E0771 cells expressing Flag-GD-NT were harvested and incubated with anti-Flag M2 antibody or normal mouse IgG, followed by precipitation with Protein A/G agarose. The precipitants and whole cell lysate (WCL) were immunoblotted with indicated antibodies. B AMPK expression and its activation in tumor cells were assessed with IB analysis with indicated antibody. C Compound C sensitizes tumor cells to GD-NT-mediated pyroptosis. E0771 cells expressing Dox-inducible GD-NT were treated with Dox (2 µg/ml) and harvested for cell death assessment with LDH-based Cytotoxicity Assay (left panel) and IB analysis of WCL with indicated antibodies (right panel) 24 hours post-Dox. Compound C (CC, 5 µM) was added into the culture medium 12 hours post-Dox. D Inactivation of AMPK by shAMPKα1 sensitizes tumor cells to GD-NT-mediated pyroptosis. E0771 cells expressing Dox-inducible GD-NT or empty vector were modified with shAMPKα1 or scramble shRNA. Cells were treated with Dox (2 µg/ml) and harvested 36 hours post-Dox for cell death assessment with LDH-based Cytotoxicity Assay (left panel) or IB analysis of WCL with indicated antibodies (right panel). E Metformin protects cells from GD-NT-mediated pyroptosis. HeLa cells expressing GD-NT were treated with Dox (2 µg/ml). IB analysis of WCL was done using indicated antibodies (left panel). Phase-contrast images were taken 12 hours post-Dox (right panel). Metformin (Met, 1 mM) and/or Compound C (5 µM) were added into culture medium at the same time as Dox. F Similar to (E), except that cell death was assessed using LDH-based Cytotoxicity Assay 12 hours post-Dox (left panel), and cell survival was assessed using ATP-based cell viability Assay 16 hours post-Dox (right panel). G Metformin reduces the released GD-NT in the culture medium. HeLa cells expressing Dox-inducible GD-NT were treated with Dox (2 µg/ml) for 12 hours. Different concentrations of metformin or PBS were added into culture medium at the same time as Dox. Shown is IB analysis of WCL and culture medium with indicated antibodies. In C, D and F, differences among groups were analyzed by two-tailed Student`s t-test (means ± s.e.m). Error bars represent the variation range of duplicated experiments. Data are representative of at least two independent experiments.