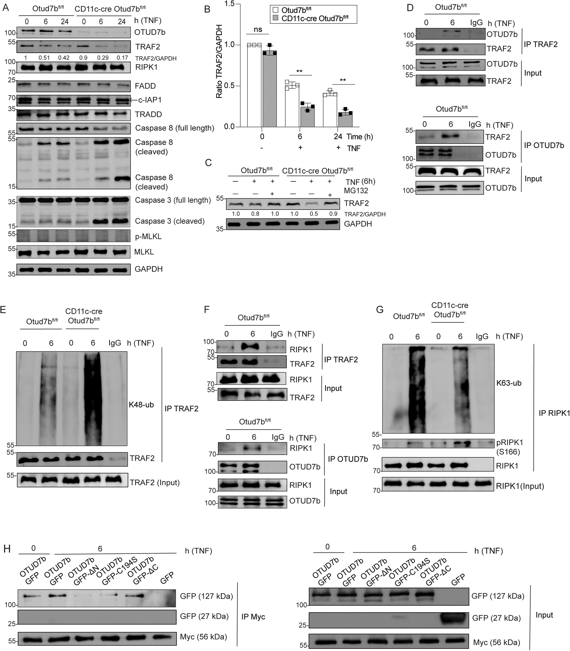
Fig. 3: OTUD7b reduces degradation of TRAF2 and diminishes apoptosis.

A–C OTUD7b-sufficient and -deficient BMDC were either stimulated with 50 ng/ml of TNF (A, B) or a combination of 50 ng/ml of TNF and MG132 (10 µM) (C). A Cells were harvested after 0 (unstimulated), 6 and 24 h and stained for the indicated proteins by WB. B Relative levels of TRAF2 normalized to GAPDH. All bars represent mean ratio + SEM (n = 3, per group and per timepoint), (Student’s t-test, **p < 0.01). C WB analysis of TRAF2 protein levels relative to GAPDH upon stimulation with TNF and treatment with MG132 as indicated. The ratio of TRAF2 and GAPDH is shown for all samples. D–G Protein lysates of unstimulated and TNF-stimulated (50 ng) OTUD7b-sufficient and -deficient BMDCs were immunoprecipitated with either anti-TRAF2 (D: upper panel, E, F: upper panel), anti-OTUD7b (D and F: lower panel) and anti-RIPK1 (G) antibodies, respectively, and immunoblotted for the indicated molecules. Representative blots from one of three experiments are shown. H HEK-293T cells were transiently co-transfected with Myc-TRAF2 and GFP-OTUD7b, GFP-OTUD7bΔN (lacking N terminus Ub binding domain), GFP-OTUD7b C194S (catalytically inactive mutant), GFP-OTUD7bΔC (lacking C terminus zinc finger region). After TNF stimulation for 6 h, lysates were immunoprecipitated with anti-Myc antibody. Immunoprecipitates were immunoblotted for GFP. Representative blots from one of three experiments are shown.