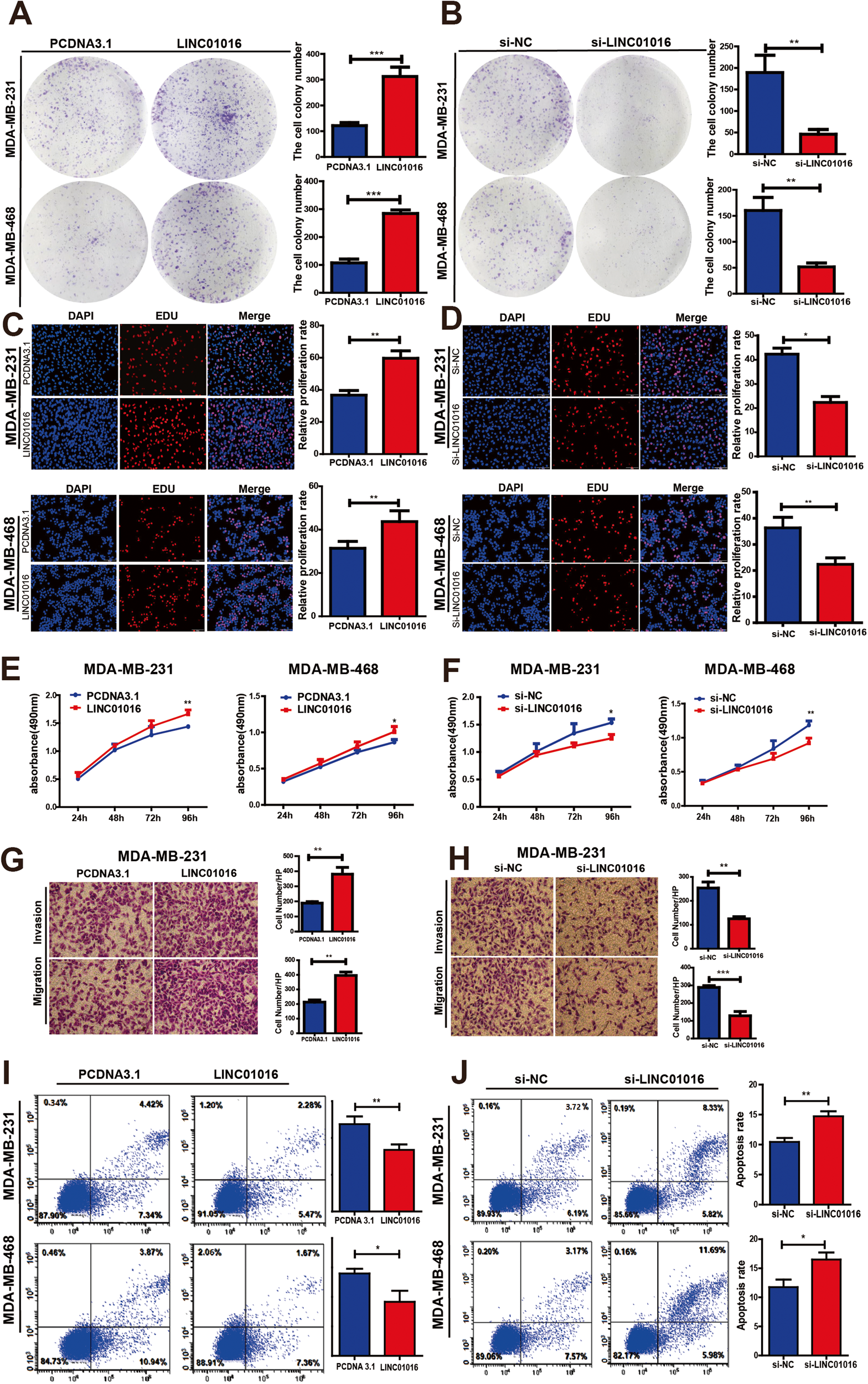
Fig. 3: LINC01016 is is associated with BC progression.

A, B The results of clone formation experiment discover that overexpression of LINC01016 promotes cell proliferation, while konckdown of LINC01016 inhibits cell proliferation. C, D The results of EdU assays indicate that the up/downregulation of LINC01016 could enhance and repress the proliferation of BC cells. E, F The results of MTS assays show that up/downregulation of LINC01016 accelerates and inhibits the proliferation of BC cells. G, H The results of transwell assays show that LINC01016 overexpression enhances the migration and invasion of BC cells, while silencing suppresses both activities. I, J Apoptotic rates are decreased when LINC01016 is overexpressed and are increased when it is knockdown. Data are shown as mean ± SEM of three independent experiments, *P < 0.05, **P < 0.01, ***P < 0.001, ns not significant.