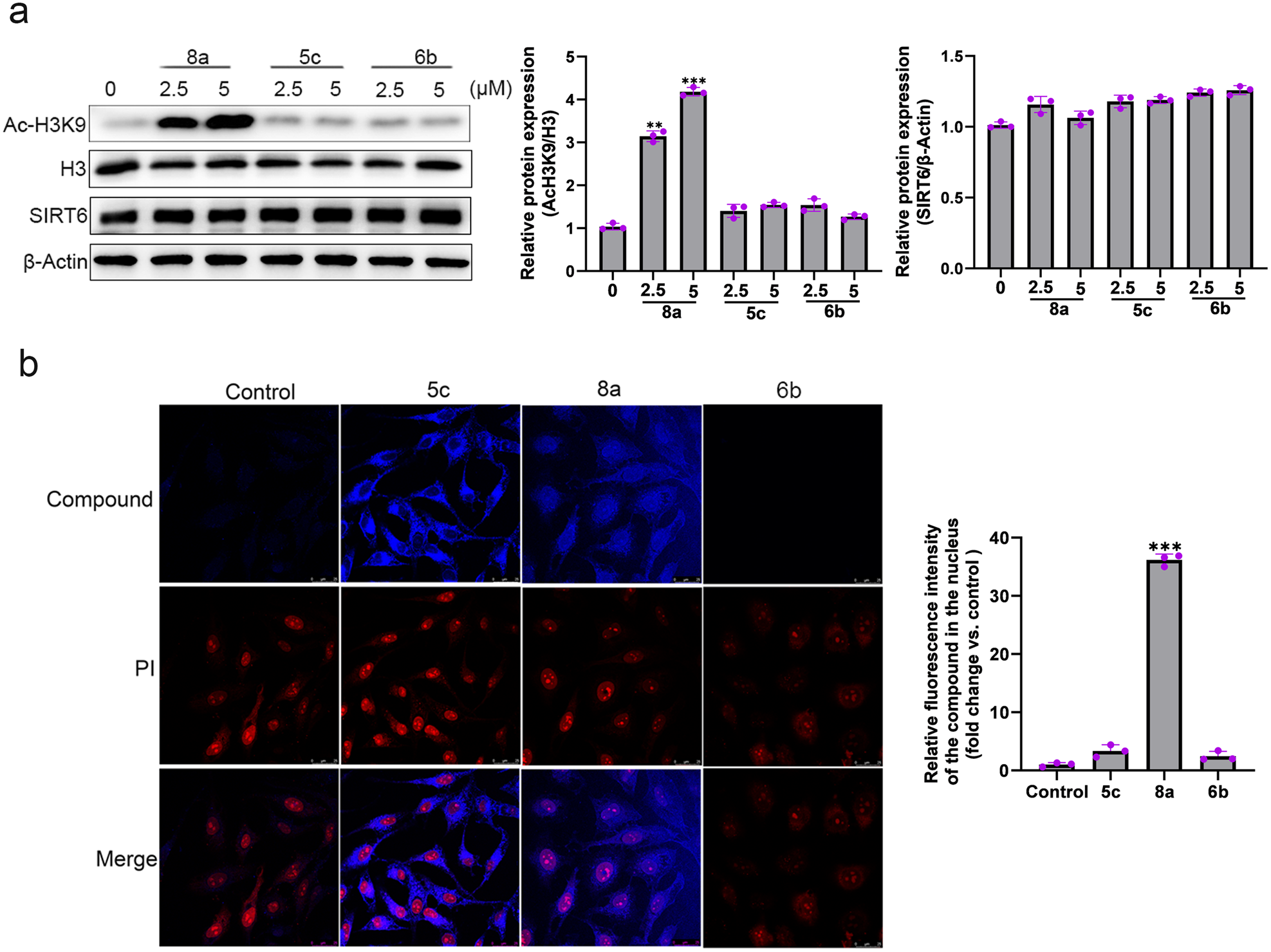
Fig. 1: Effects of compounds 5c, 6b, and 8a on H3K9 acetylation in cells.

a Hela cells were treated with compounds 5c, 6b, and 8a. The expression of acetylated H3K9, H3, and SIRT6 were analyzed by western blot. b Intracellular localization of these compounds. Nuclei shown in red are stained using PI, compounds in blue. Merged image shows the localization of compounds (63 × magnification, scale bar: 25 μm).