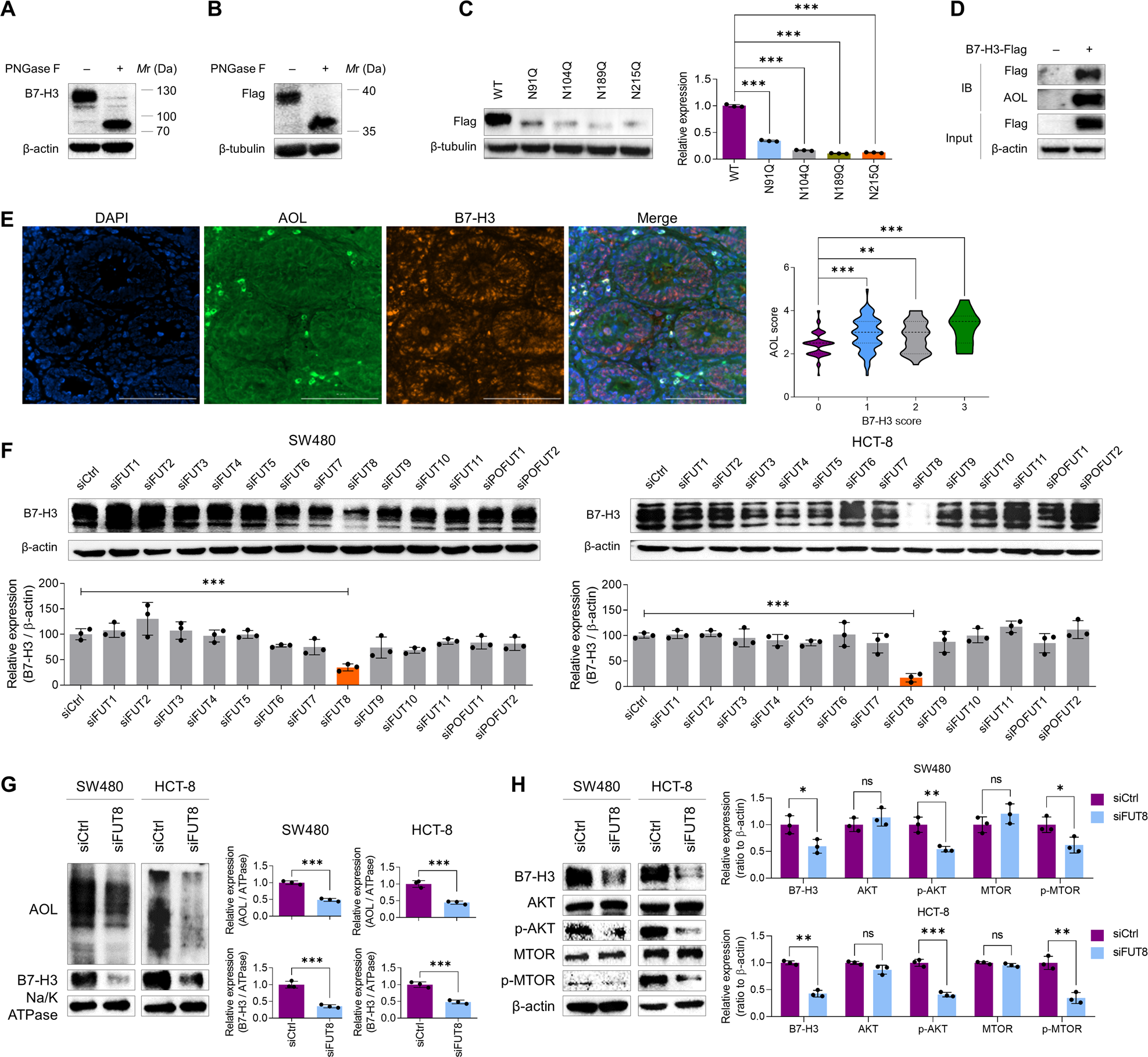
Fig. 1: B7-H3 is N-glycosylated and core fucosylated in CRC cells.

A Immunoblots of B7-H3 treated with or without PNGase F at 37 °C for 3 h. B Immunoblots of truncated B7-H3 containing the first IgV-IgC domain (aa1-258) treated with or without PNGase F at 37 °C for 3 h. C Immunoblots of truncated B7-H3 containing N91Q, N104Q, N189Q or N215Q mutation. D AOL blot of Flag-B7-H3 immunoprecipitated by anti-Flag beads. E IHC stains of AOL and B7-H3 in CRC tissues. F Immunoblots of B7-H3 in SW480 and HCT-8 cells upon knockdown of each fucosyltransferase. G Immunoblots of membranous AOL and B7-H3 in SW480 and HCT-8 cells upon FUT8 knockdown. H Immunoblots of B7-H3 and its downstream AKT/MTOR pathway molecules in SW480 and HCT-8 cells upon FUT8 knockdown. All experiments were performed in technical triplicates and are displayed as mean ± s.d.; ns no significance; *P < 0.05, **P < 0.01, ***P < 0.001.