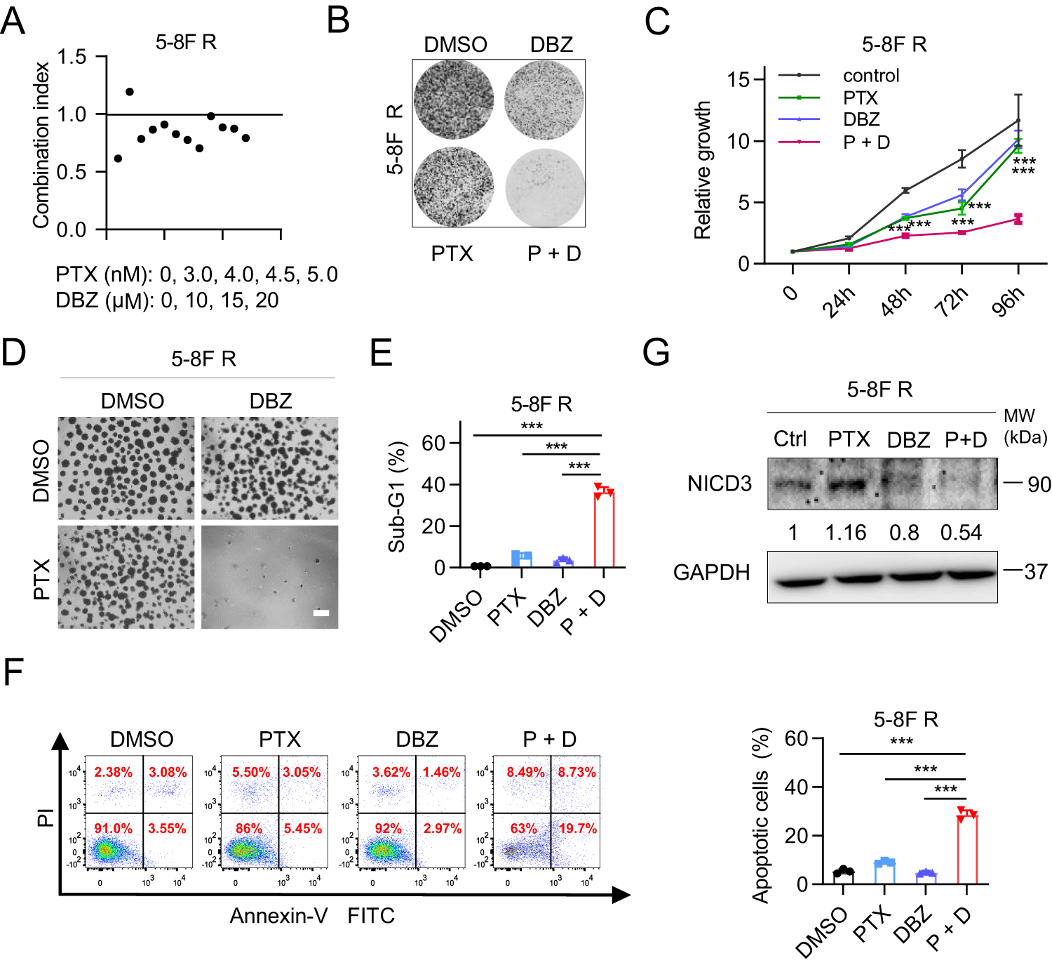
Fig. 5: Chemical inhibitor targeting Notch signaling restores chemosensitivity of NPC cells in vitro.

A Combination index (CI) of Dibenzazepine (DBZ) and paclitaxel (PTX) in 5–8 F R cells. The synergistic effect is demonstrated by CI value < 1.0. CI values were calculated with CalcuSyn software. Cells treated with indicated concentration of DBZ or PTX, single or in combination for 96 h. Cell viability was determined by CellTiter Glo reagent. B Colony formation assay of 5–8 F R cells treated with 25 μM DBZ in the presence or absence of 3.0 nM PTX for 8 days. All the following experiments used the same concentrations of DBZ or PTX, unless otherwise notified. PTX + DBZ (P + D). C Cell relative proliferation curve of 5–8 F R cells with different treatments. Data are shown as means ± SD (n = 3). *P < 0.05; **P < 0.01; ***P < 0.001. D Tumorsphere formation assay of 5–8 F R cells treated with Notch signaling inhibitor in the presence or absence of PTX for 12 days. Scale bar, 400 μm. E Sub-G1 population analysis in 5–8 F R cells treated with Notch signaling inhibitor, PTX or both for 72 h. Data are shown as means ± SD (n = 3). *P < 0.05; **P < 0.01; ***P < 0.001. F Annexin-V-PI staining to assess the apoptotic ratios of 5–8 F R cells under single or combined treatment for 72 h. Left, representative images of FACS analysis; Right, percentages of apoptotic cells in treatment groups as observed with flow cytometry. Bars represent the means ± SD, n = 3. *P < 0.05; **P < 0.01; ***P < 0.001. G Immunoblotting analysis of NICD3 under different treatments. Cells were collected after 72 h treatment. Results shown are representative image from three experiments.