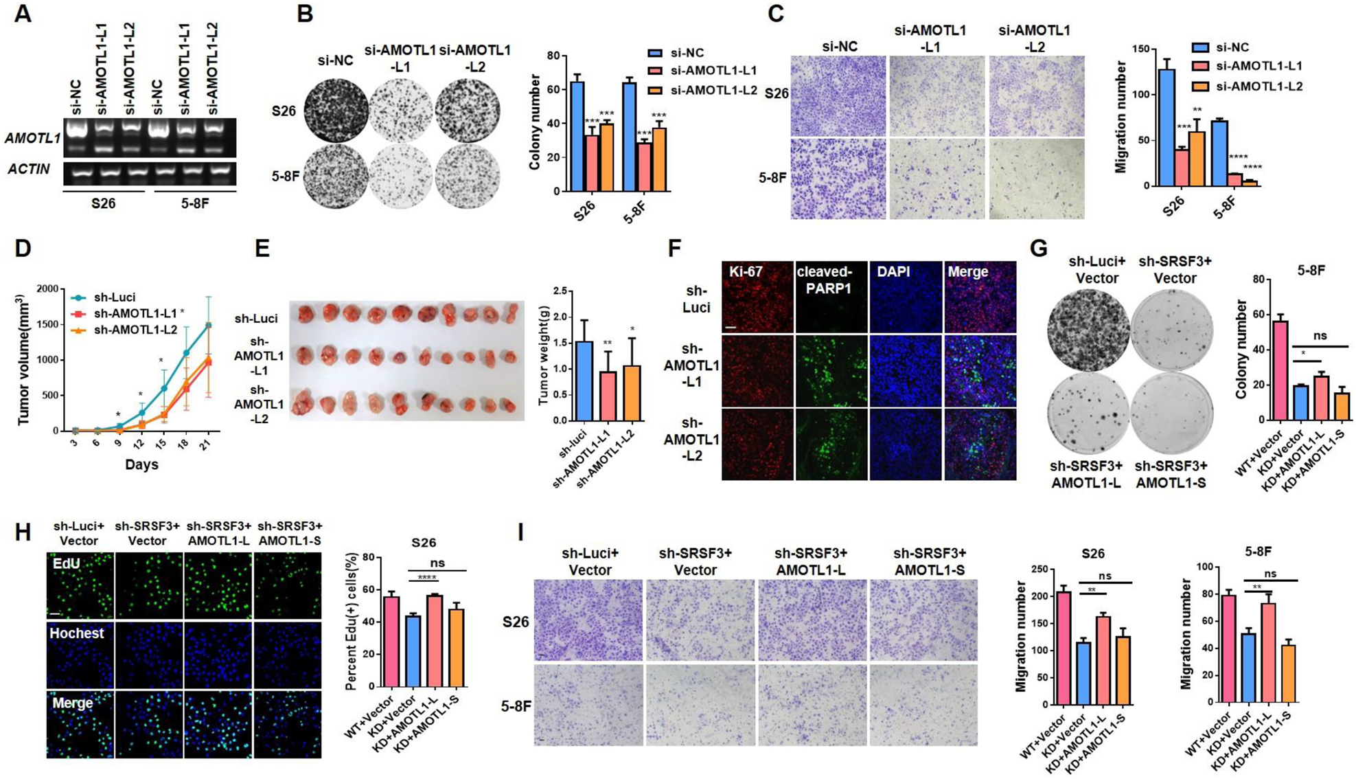
Fig. 5: AMOTL1-L mediates the tumorigenic function of SRSF3 in NPC.

A S26 and 5–8 F cells were transfected with siRNAs specific targeting the exon 12 of AMOTL1. RT-PCR assay was performed to detect the knockdown efficiency of AMOTL1-L, with ACTIN was used as control. B Colony formation assay was performed with cells described in A and the statistical analysis was shown at the right. C Transwell assay was performed with cells described in A with corresponding statistical analysis presented at the right. D S26 cells infected with AMOLT1-L shRNAs or control shRNA lentivirus were subcutaneously injected into the flanks of nude mice. The growth curves of the xenograft tumors were shown. E Tumor size (left) and weight (right) for the xenograft tumors excised from D. F Representative images of immunofluorescence staining of Ki-67 and cleaved-PARP1 in paraffin-embedded xenograft tumors shown in E. G 5–8 F cells stably expressing SRSF3 shRNAs or control shRNA were infected with lentivirus expressing AMOTL1-L/S. Colony formation assay was performed the quantification of colony numbers was shown at the right. H EdU staining was performed with cells described in G and the corresponding statistical analysis was presented at the right panel. I Transwell experiment was performed with cells described in G and the statistical graph was shown at the right. Scale bar, 100 μm. *P < 0.05, **P < 0.01, ***P < 0.001.