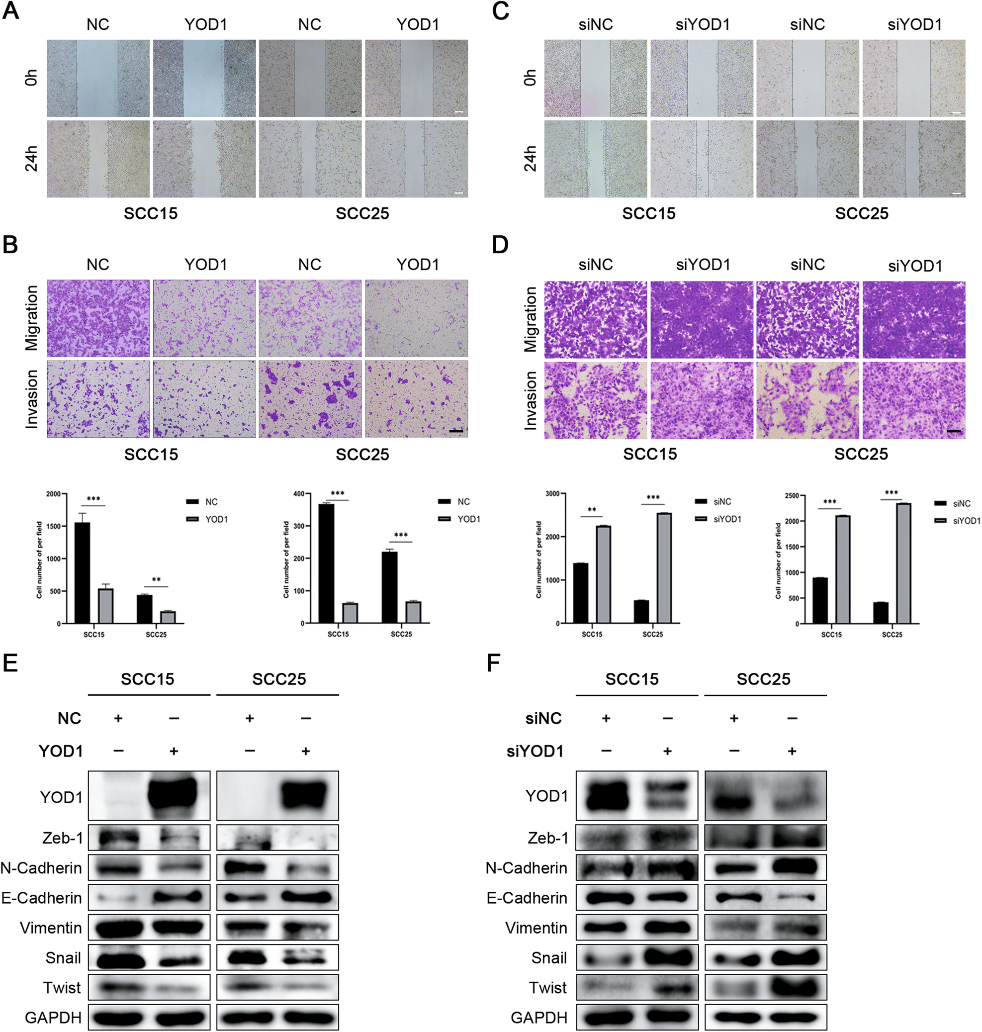
Fig. 3: YOD1 inhibits the migration and invasion of HNSCC cells in vitro.

A, C Wound-healing assays for SCC15 and SCC25 cells with YOD1 overexpression (A) or downregulation (C). Scale bar, 200 μm. B, D Transwell assays for SCC15 and SCC25 cells with YOD1 overexpression (B) or downregulation (D). Scale bar, 100 μm. E, F Immunoblotting of EMT markers and EMT-TFs for SCC15 and SCC25 cells with YOD1 overexpression (E) or downregulation (F). Data in this figure, mean ± SD, *P < 0.05, **P < 0.01, and ***P < 0.001.