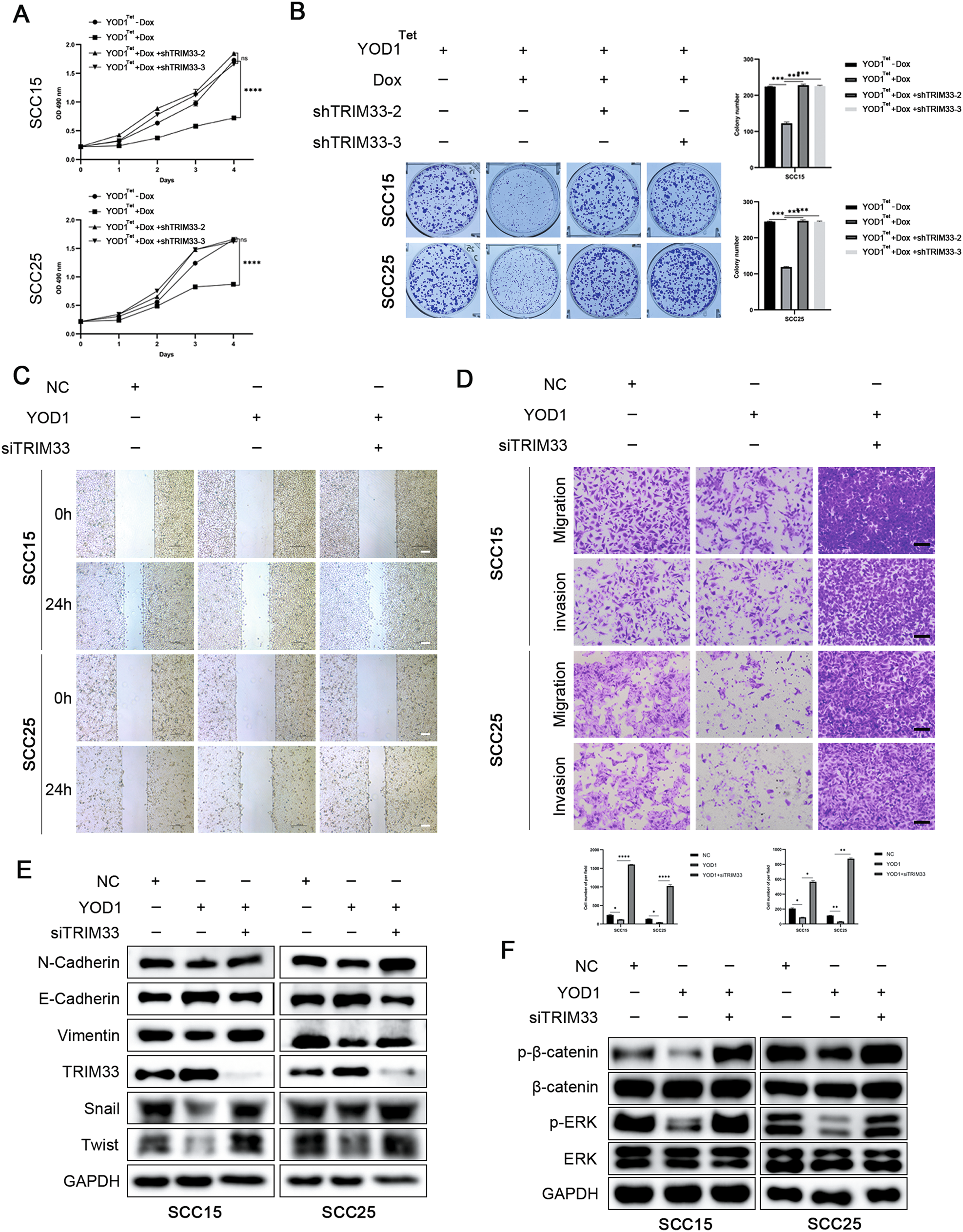
Fig. 5: YOD1 inhibits malignant progression of HNSCC by regulating TRIM33.

A MTT assay was used to detect the effect of shTRIM33 on SCC15 and SCC25 cells after Dox-induced overexpression of YOD1. B Clonogenicity assay was used to detect the effect of shTRIM33 on SCC15 and SCC25 cells after Dox-induced overexpression of YOD1. C Wound-healing assay was performed in TRIM33-depleted SCC15 and SCC25 cells expressing YOD1. Scale bar, 200 μm. D Transwell assay was conducted to detect the capacities of migration and invasion of TRIM33-silenced SCC15 and SCC25 cells stably expressing YOD1. Scale bar, 100 μm. E Immunoblotting was used to assess the levels of EMT markers and EMT-TFs in SCC15 and SCC25 cells as indicated. F Immunoblotting was used to detect β-catenin, p-β-catenin, ERK, and p-ERK in indicated SCC15 and SCC25 cells. Data in this figure, mean ± SD, *P < 0.05, **P < 0.01, ***P < 0.001, and ****P < 0.0001. Dox doxycycline.