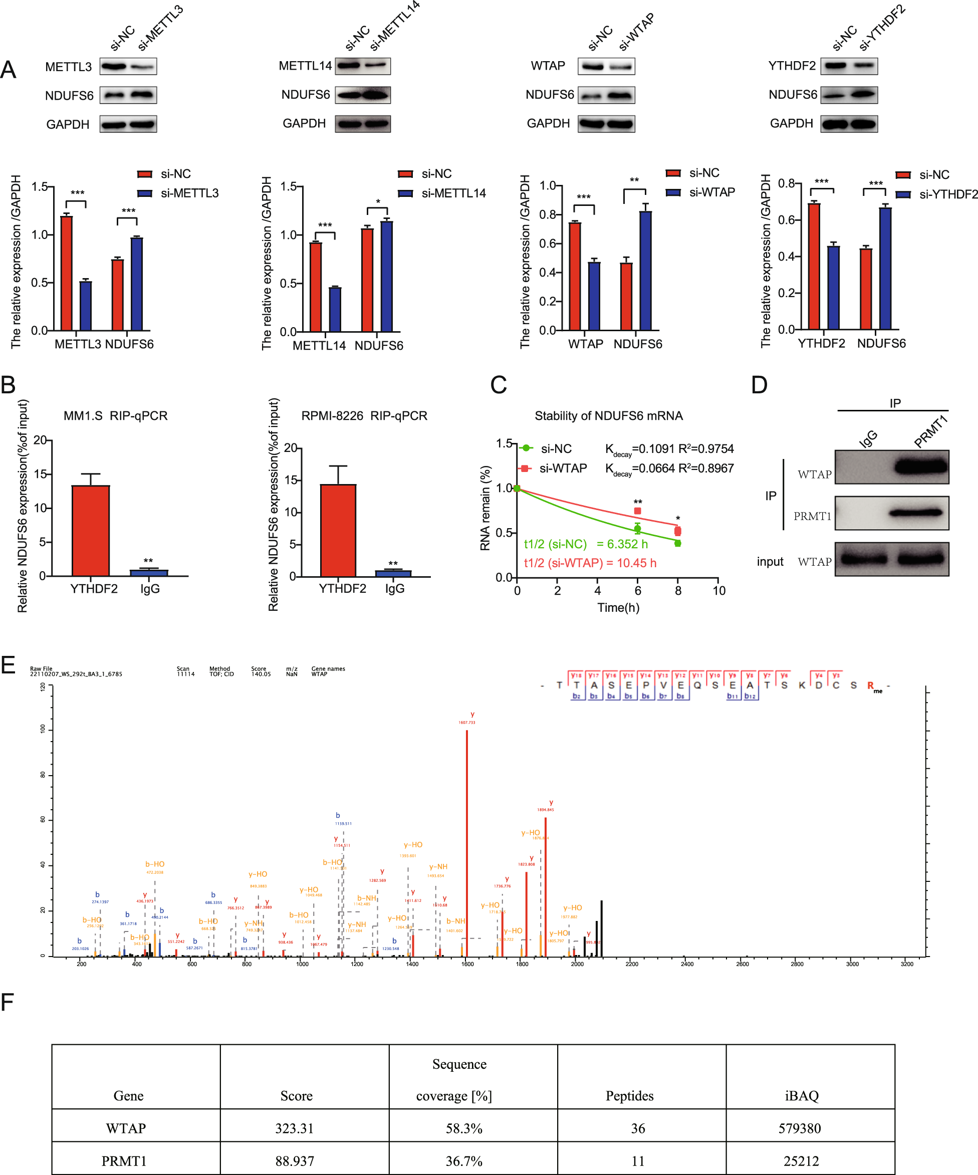
Fig. 5: PRMT1 induced NDUFS6 m6A modification through methylation of WTAP.

A Western blotting analysis of NDUFS6 protein level in NC and METTL3 KD, METTL14 KD, WTAP KD, and YTHDF2 KD cells after 72 h following the transfection. B YTHDF2 immunoprecipitation assays of NDUFS6 in YTHDF2-bound mRNAs in MM.1 S and RPMI-8226 cells. C mRNA half-life (t1/2) of NDUFS6 after actinomycin D treatment for 0, 6, and 8 h in NC and WTAP KD MM.1 S cells. D Co-IP showing the interaction of WTAP with IgG or PRMT1 in 293 T cells. E Mass spectrometry showing that WTAP R272 was methylated. F The score and sequence coverage (%) of WTAP and PRMT1 were identified by LC-MS/MS. Data represent the mean ± SD. Experiments were performed in triplicate. * p < 0.05, ** p < 0.01, *** p < 0.001.