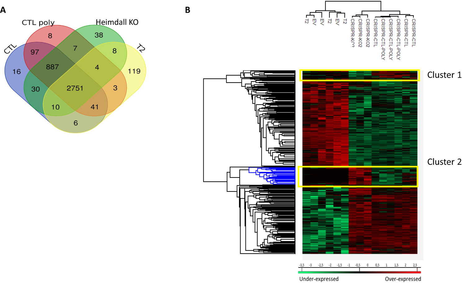
Fig. 18: Proteomic analyses performed on protein cell extract of DI TNC1 astrocytes after CRISPR-CAS9 of Heimdall.

A Venn diagram highlighted specific proteins identified in Heimdall KO DI TNC1 astrocytes (KO), in DI TNC1 cells infected with a sgRNA targeting human Trop2 (T2) as a non-target control, and in DI TNC1 control cells incubated or not with polybrene, a cationic polymer used to enhance lentiviral infection (CTL and Poly CTL, respectively). B Heatmap representing the variation in the abundance of proteins identified in the various conditions by shot gun analyses. Significant changes were assessed by ANOVA test with a p value of P < 0.005. Two specific clusters were observed in Heimdall KO (n = 3).