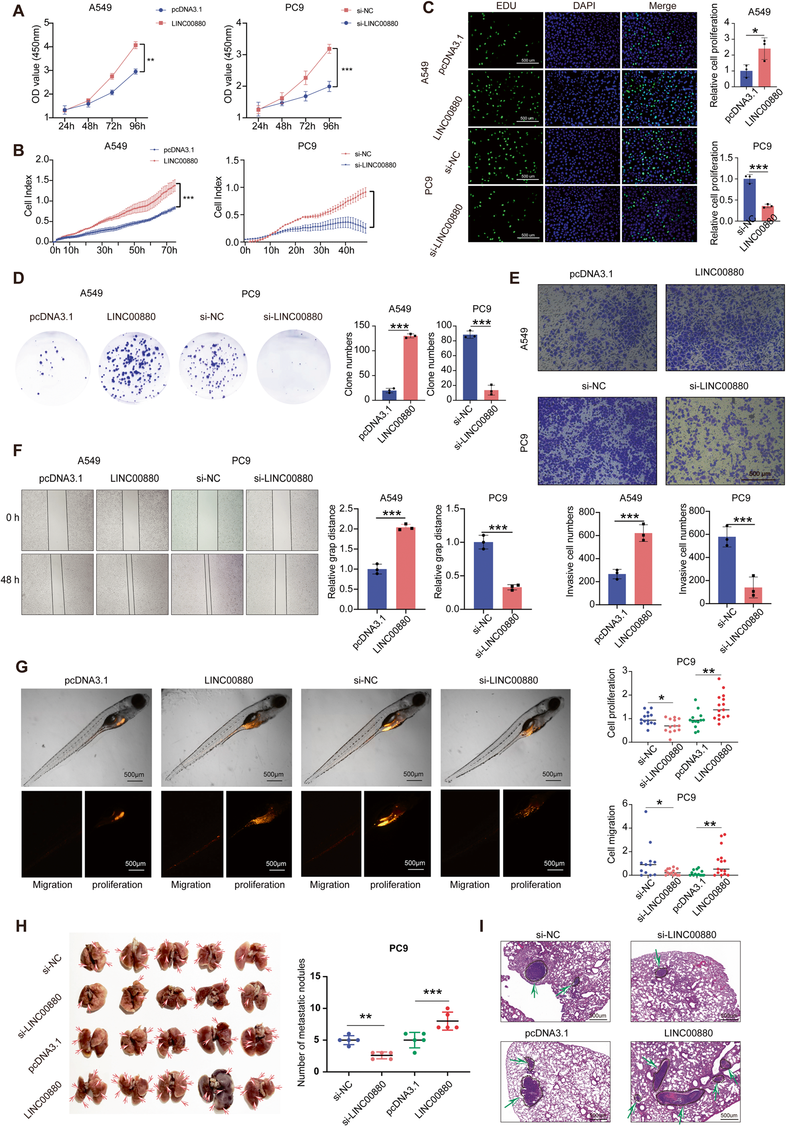
Fig. 3: LINC00880 sustains malignant progression of LUAD in vitro and in vivo.

A, B CCK-8 and real-time cell analysis (RTCA) assays showing LINC00880 overexpression promoted cell proliferation and LINC00880 knockdown significantly decreased cell proliferation. C Number of proliferating LINC00880 overexpression and knockdown cells, as determined by the EdU incorporation assay. DAPI was used to stain the nuclei. Scale bars: 500 μm (left panel). Quantitation analysis (right panel). D Colony formation of A549 cells with LINC00880 overexpression or PC9 cells with LINC00880 knockdown (left panel). Quantitation analysis (right panel). E The invasion of LINC00880 overexpression A549 cells assessed by transwell Scale bars: 500 μm (up panel). Quantitation analysis (down panel). F The migration of LINC00880 knockdown PC9 cells assessed by wound healing (left panel). Quantitation analysis (right panel). G Representative images of tumor detection and metastatic loci in the zebrafish tumor model (left panel). Quantitation analysis (right panel); (Cell proliferation: Si-NC n = 14; si-LINC00880 n = 13; pcDNA3.1 n = 13; LINC00880 n = 15; Cell migration: Si-NC n = 12; si-LINC00880 n = 14; pcDNA3.1 n = 13; LINC00880 n = 15). H Images of metastatic loci in the lung derived from mouse model; (left panel). Quantitation analysis (right panel); (Si-NC n = 5; si-LINC00880 n = 5; pcDNA3.1 n = 5; LINC00880 n = 5). I H&E stained detection of sections from lung metastasis nude mouse model. Scale bars: 500 μm. The data are shown as the mean ± S.D. of at least three replicates (*P < 0.05, **P < 0.01, ***P < 0.001).