Fig. 2: The screening of the FOXM1-interacting peptide M1-20.
From: Development of an interfering peptide M1-20 with potent anti-cancer effects by targeting FOXM1

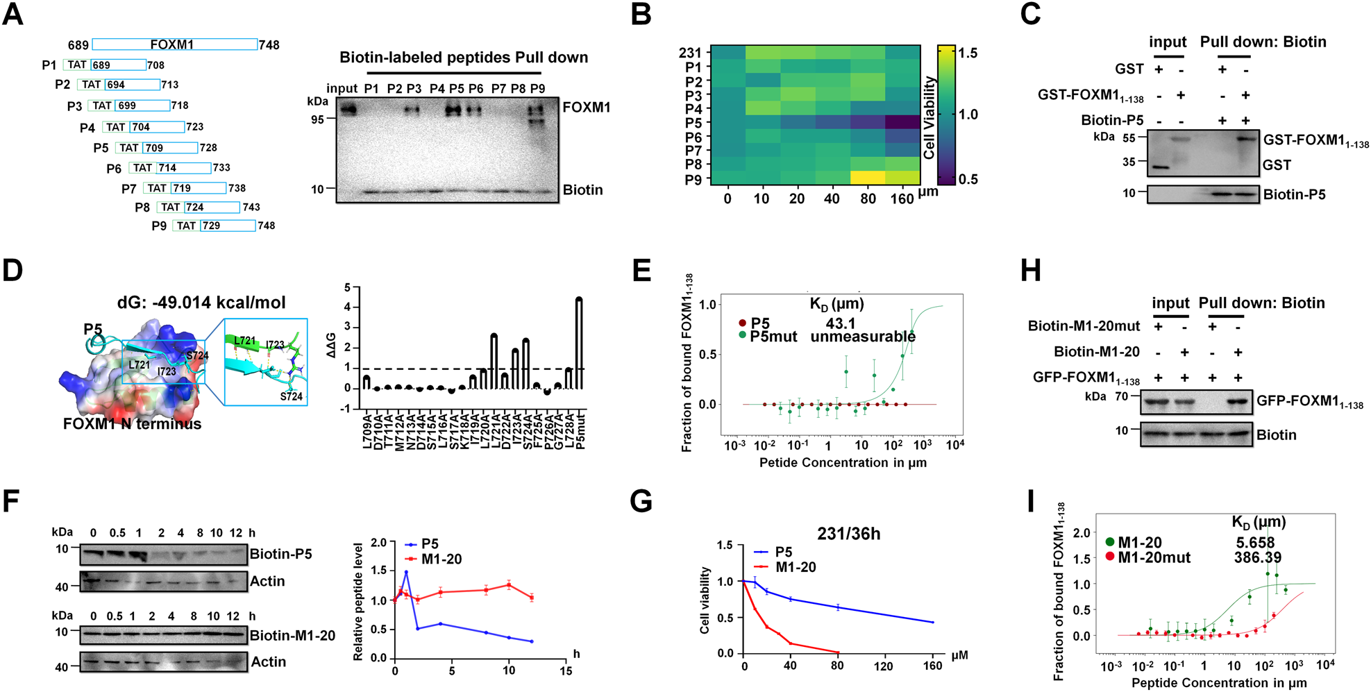
A The diagram of peptide array (P1-P9) in which peptides (20-mer) covering FOXM1689-748 with a shifting window of five residues were conjugated to the cell-penetrating peptide TAT and produced by solid-phase peptide synthesis. The P1-P9 peptides were biotin-labeled respectively and added in MDA-MB-231 cell lysates (500 μg) which were incubated with Streptavidin Agarose Resin to pull down biotin-peptide/protein complexes. Biotin and FOXM1 proteins in samples were detected by Western Blotting with certain antibodies. 10% of cell lysates (50 μg) were used as input controls. B MDA-MB-231 cells (4 × 103 cells/well) were seeded in 96-well plates for 12 h and treated with a defined concentration gradient of the P1-P9 peptides (0, 10, 20, 40, 80, 160 µM). 36 h later, CCK-8 solution (10%) was added to each well and incubated for another 2 h. The absorbance at 450 nm and the relative cell viability in each well was calculated. The percentage of cell activity versus the concentration of peptides was plotted by heatmap. n = 3 for each group. C Recombinant protein GST-FOXM11-138 (50 μg) was added to biotin-labeled P5 (10 μg) which was incubated with Streptavidin Agarose Resin to pull down biotin-peptide/protein complexes. GST protein was used as a control. GST-tag and Biotin-tag were detected by Western Blotting with certain antibodies. 10% of recombinant protein was used as input controls. D The model of P5 binding to the N-terminus of FOXM1 (PDB ID 6OSW) was built by Rosetta FlexPepDock. Left, the interface of peptide-protein interaction, the peptide was shown in cyan, and the N-terminus of FOXM1 was shown as electrostatic potential in Protein. Right, hydrogen bonds were formed by core residues at the interface of peptide and protein interaction. The curve was shown the free energy change (ΔΔG) by single point mutation with alanine scanning using Rosetta Flex ddG (ΔΔG ≥ 1, binding energy decreases; 1 > ΔΔG > −1, binding energy no changes; ΔΔG ≤ −1, binding energy increases). E The curve represented the quantification of binding affinity between GFP-labeled FOXM11-138 and P5 or P5mut by Microscale Thermophoresis (MST, Monolith NT.115, NanoTemper). Data points indicated the fraction of FOXM11-138-bound peptide (ΔNormal/Amplitude) at different concentrations, and curves indicated the calculated fits. Error bars represent the SE of three independent measurements. Mean values of binding affinity were shown on the panel. F The biotin signals indicated the peptide stability of P5 and M1-20 in HEK293T cell lysates analyzed by Western Blotting. The levels of peptide were quantified by Image J software and graphed with GraphPad Prism 9 (n = 3). G MDA-MB-231 cells were seeded in 96-well plates for 12 h and treated with different concentrations of P5 or M1-20. 36 h later CCK-8 solution (10%) was added to each well and incubated for another 2 h. The absorbance at 450 nm and the relative cell viability in each well was calculated and plotted by GraphPad Prism 9. n = 3 for each group. H Recombinant protein His-FOXM11-138 (50 μg) added to biotin-labeled M1-20 (10 μg) or M1-20mut (10 μg) was incubated with Streptavidin Agarose Resin to pull down biotin-peptide/protein complexes. GFP-tag and Biotin-tag in samples were detected by Western Blotting with certain antibodies. 10% of the recombinant protein/peptide complex was used as input controls. I Quantification of binding affinity between GFP-labeled FOXM11-138 and M1-20 or M1-20mut by Microscale Thermophoresis. Mean values of binding affinity were shown on the panel. Experiments were repeated three times with similar results.