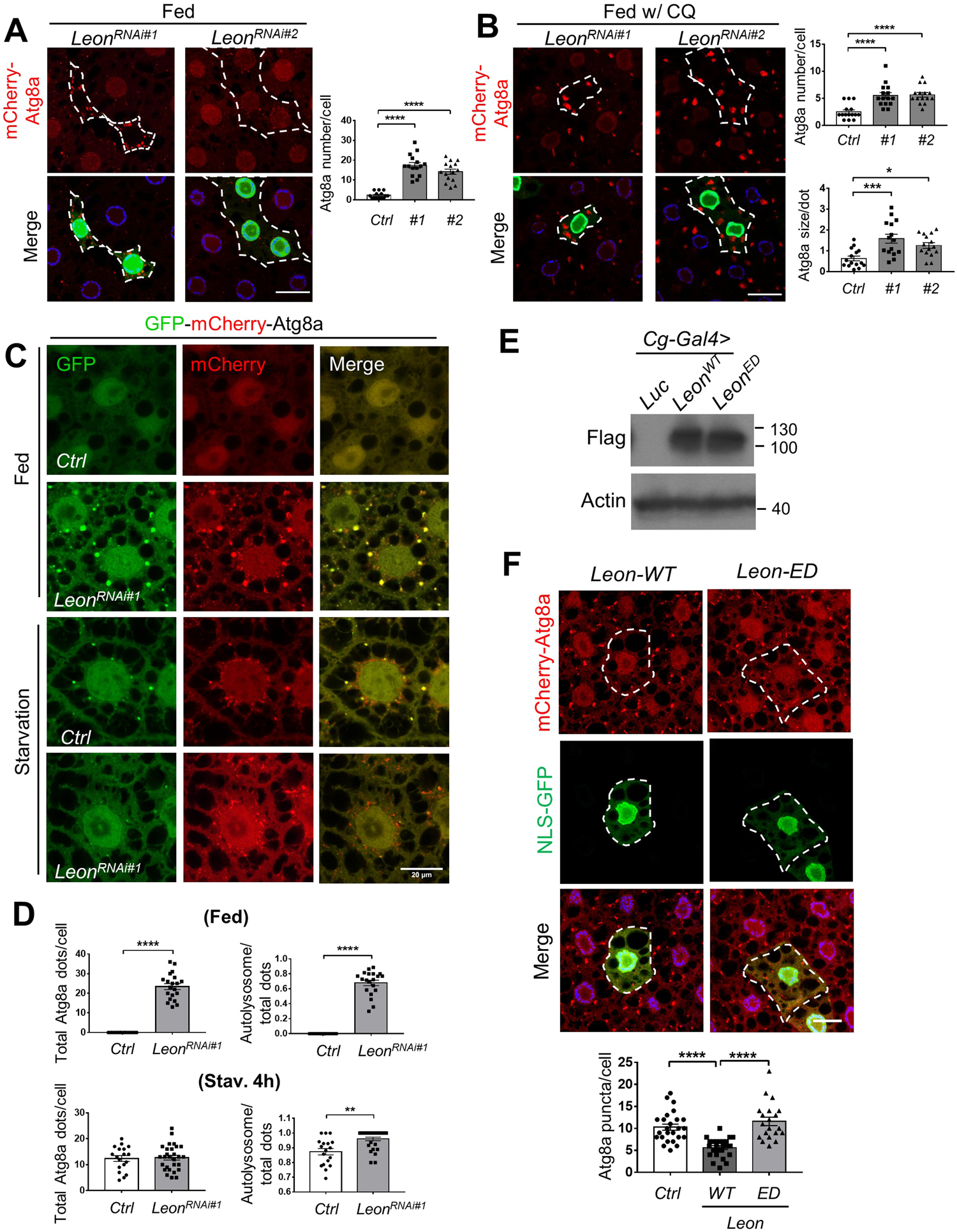
Fig. 1: Leon depletion enhances autophagosome formation and autophagic flux.
From: The deubiquitinase Leon/USP5 interacts with Atg1/ULK1 and antagonizes autophagy

A, B Clonal knockdown of Leon (GFP positive) in the larval fat bodies using the flp-out system caused an increase in mCherry-Atg8a puncta, compared with controls (GFP negative). Drosophila second instar larvae were reared on media without (A) or with chloroquine (B). Quantitative data showed the number of Atg8a puncta in control and Leon knockdown cells. Data shown as mean ± SEM; n ≥ 10 larvae, ≥ 15 cells per genotype. C Depletion of Leon promotes autophagy flux. Confocal microscopy analysis of control and Leon knockdown early third instar larval fat body expressing GFP-mCherry-Atg8a with Cg-Gal4 under fed and starvation conditions. D Quantification of number of total Atg8a puncta and ratio of autolysosomes (GFP- mCherry+) to autophagosomes (GFP+ mCherry+) per cell. n ≥ 15 larvae, ≥ 20 cells per genotype. E Immunoblot analysis of Flag-tagged Leon-WT (wild-type) and Leon-DE (enzyme dead) expression driven by Cg-Gal4 driver. F Clonal expression of Leon-WT but not Leon-ED (GFP positive) in the Drosophila larval fat bodies caused a decrease in starvation-induced mCherry-Atg8a puncta formation, compared with controls (GFP negative). Quantification of Atg8a puncta number per cell. Scale bar, 20 μm. N ≥ 20 cells. Data shown as mean ± SEM of three independent experiments, *P < 0.05; **P < 0.01; ***P < 0.001; ****P < 0.0001.