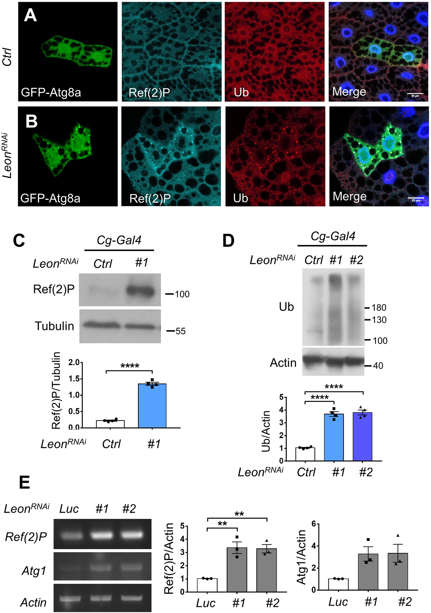
Fig. 2: Leon depletion leads to the accumulation of Ref(2)P and polyubiquitinated protein aggregates.
From: The deubiquitinase Leon/USP5 interacts with Atg1/ULK1 and antagonizes autophagy

A Clonal expression GFP-Atg8a in Drosophila larval fat body under fed conditions. B Clonal expression of LeonRNAi resulted in the formation of Atg8a puncta and an increased number of Ref(2)P puncta and ubiquitin-positive aggregates. C, D Western blot analyses of Ref(2)P (C) ubiquitinated protein (D) expression levels in the Drosophila larval fat bodies expressing GFP (Ctrl) or LeonRNAi under the control of Cg-Gal4. Blots are representative of three independent experiments. Data are presented as means ± SEMs. ****P < 0.0001. E RT-PCR analysis revealed that Leon knockdown caused increased levels of Ref(2)P and Atg1 mRNA in larval fat body. Quantification of Ref(2)P and Atg1 expression normalized to Actin. Data as shown by mean ± SEM from three independent experiments, **p < 0.01.