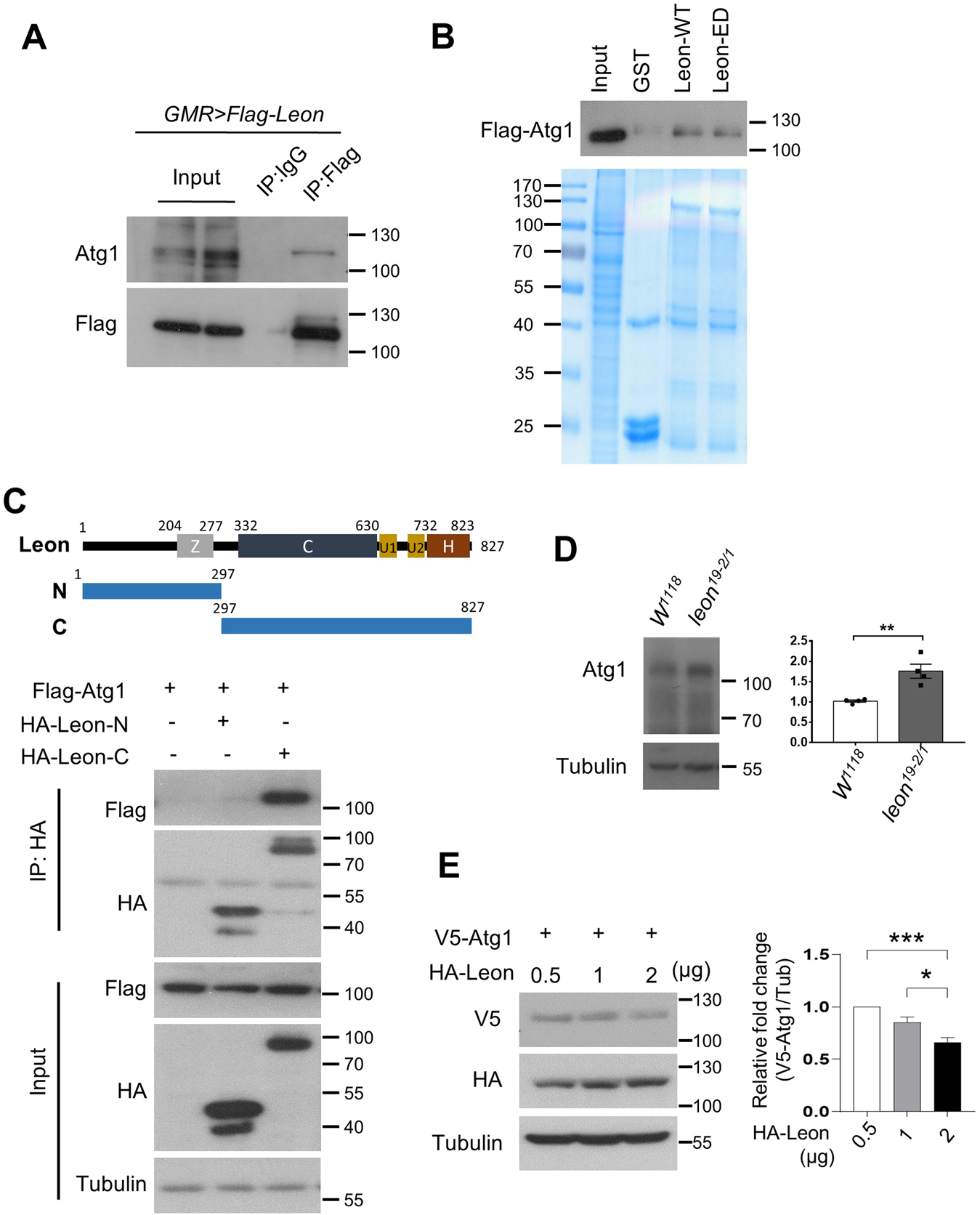
Fig. 5: Leon interacts with the autophagy initiator Atg1.
From: The deubiquitinase Leon/USP5 interacts with Atg1/ULK1 and antagonizes autophagy

A Immunoprecipitation analysis of the interaction between Leon and endogenous Atg1 in flies expressing Flag-Leon with GMR-Gal4. Drosophila adult head lysates were immunoprecipitated with anti-IgG or anti-Flag antibody and analyzed by immunoblotting with the indicated antibodies. B GST pull-down assay to determine Leon-Atg1 interaction. Bacterially expressed GST, GST-Leon-WT and GST-Leon-ED proteins were incubated with cell lysates derived from HEK293T cells expressing Flag-tagged Atg1. The input and pull-down products were analyzed by immunoblotting with the Flag antibody. The relative levels of GST fusion proteins are shown by Coomassie blue staining (bottom). C Co-immunoprecipitation assays to map the interaction regions between Atg1 and Leon. HEK293T cells transiently transfected with Flag-Atg1, HA-Leon-N or HA-Leon-C were lysed and subjected to immunoprecipitations and immunoblotting analysis. Domain structures and deletion mutants of Leon are schematically presented. Z, zinc-finger ubiquitin binding domain; C, peptidase domain; U1/U2, ubiquitin-associated domains; H, histidine box. D Western blot analysis of Atg1 expression levels in control and leon19-2/1 mutant larvae. E Western blot analysis of Atg1 expression levels in HEK293T cells transfected with V5-Atg1 and increasing amounts of HA-Leon. Blots are representative of three independent experiments. Data are presented as means ± SEMs. *P < 0.05; **P < 0.01; ***P < 0.001.