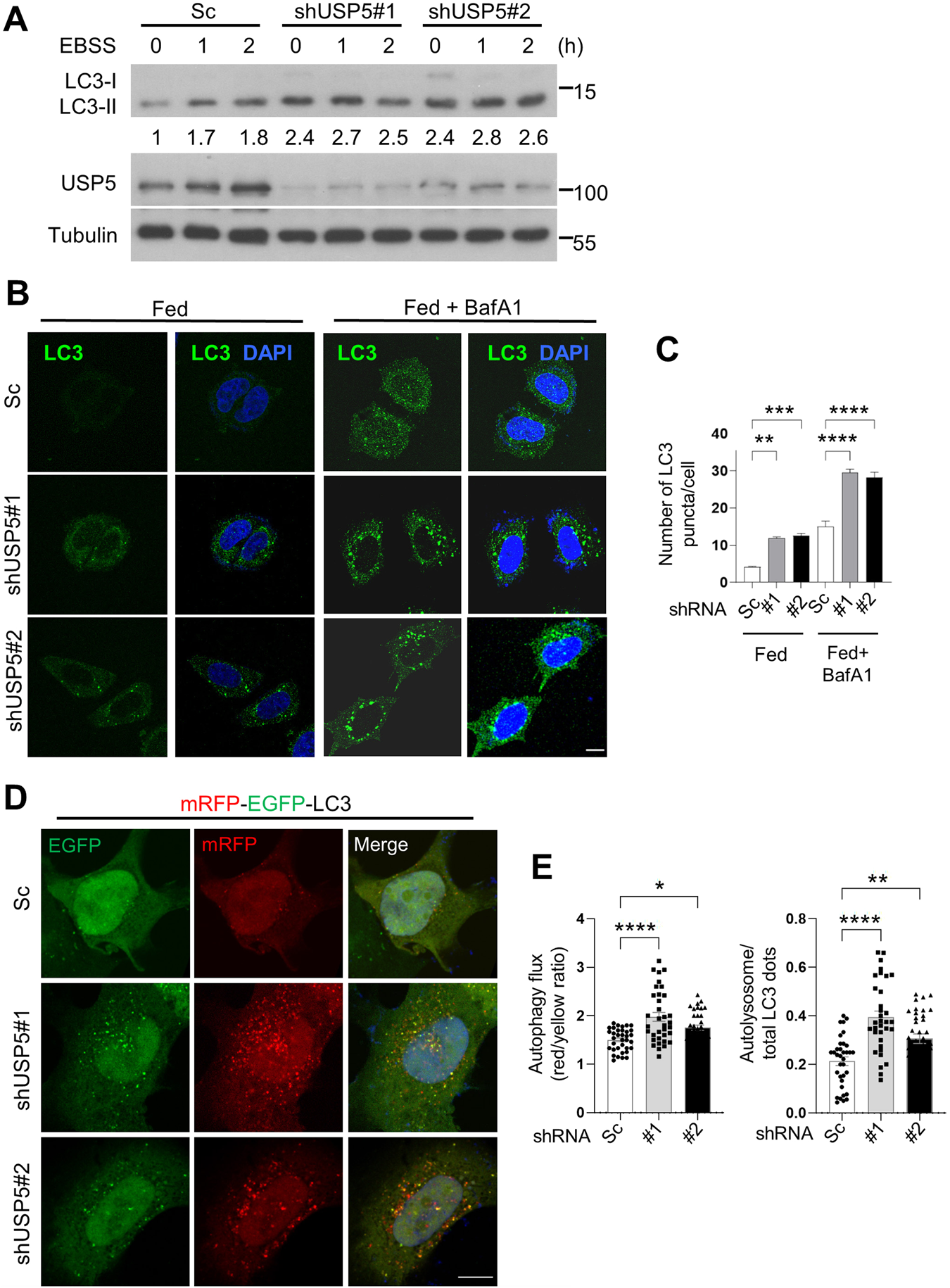
Fig. 6: Depletion of USP5 promotes autophagosome formation and autophagic flux.
From: The deubiquitinase Leon/USP5 interacts with Atg1/ULK1 and antagonizes autophagy

A The effects of USP5 depletion on starvation-induced LC3 conversion were assessed by immunoblotting with antibodies as indicated. Control and shUSP5 MCF7 cells were cultured in EBSS for the indicated time points. Numbers below lanes indicate the relative ratio of LC3-II/Tubulin. B MCF7 cells stable expressing scramble (Sc) or USP5 shRNA were cultured for 2 h in normal culture medium (Fed) with or without 100 nM bafilomycin A1 (BafA1) and immunostained with LC3 antibody. Nuclei were stained with DAPI. Scale bar: 5 μm. C Quantification of the number of LC3 puncta in control (Sc) and USP5 shRNA cells treated as (A); data shown as mean ± SEM, n = 3, ≥ 35 cells. D Immunofluorescence analysis of autophagic flux in mRFP-EGFP-LC3 transfected control or USP5 knockdown cells. E Quantification of the ratio of acidic autolysosomes (red) to autophagosomes (yellow) and the ratio of autolysosomes to total LC3 puncta (n = 3, ≥30 cells/condition). Scale bar, 10 μm. *P < 0.05; **P < 0.01; ****P < 0.0001.