Fig. 3: Genetic knockdown of xCT causes ferroptosis in a pancreatic acinar cell line.
From: Pancreatic acinar cell fate relies on system xC- to prevent ferroptosis during stress

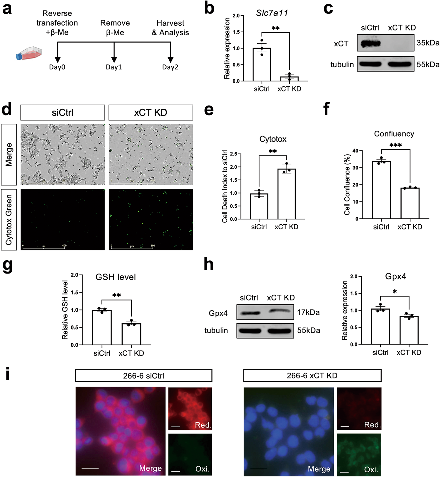
a Schematic demonstration of xCT knockdown (KD) mediated by siRNA in 266-6 cells. b mRNA levels of xCT assessed by qRT-PCR in 266-6 cells treated with scrambled siRNA (siCtrl) and xCT-siRNA (xCT KD) at day 2 after transfection (Mean ± SD; N = 3; unpaired t-test). c Protein levels of xCT assessed by western blot in siCtrl and xCT KD 266-6 cells at day 2 after transfection. d Representative pictures of phase contrast and Cytotox staining on siCtrl and xCT KD 266-6 cells, respectively. Pictures were taken at day 2 after transfection by IncuCyte. The scale bar represents 400 µm. e Quantification of cell death in siCtrl and xCT KD 266 cells. The cell death index was calculated by the ratio of Cytotox positive counts over cell confluency and normalized to siCtrl condtion (Mean ± SD; N = 3; unpaired t-test). f Quantification of cell confluency of siCtrl and xCT KD 266-6 cells at day 2 after transfection (Mean ± SD; N = 3; unpaired t-test). g Relative GSH level of siCtrl and xCT KD 266-6 cells at day 2 after transfection (Mean ± SD; N = 3; unpaired t-test). h Protein levels of Gpx4 with quantification assessed by western blot in siCtrl and xCT KD 266-6 cells at day 2 after transfection. i Representative pictures of C11-BODIPY staining of siCtrl and xCT KD 266-6 cells at day 2 after transfection. Red color represents reduced probe (Red.), indicating the basal level of lipid ROS. Green color represents oxidized form (Oxi.), indicating the accumulation of lipid ROS. Blue color is Hoechst dye which stains DNA. The scale bar represents 20 μm.