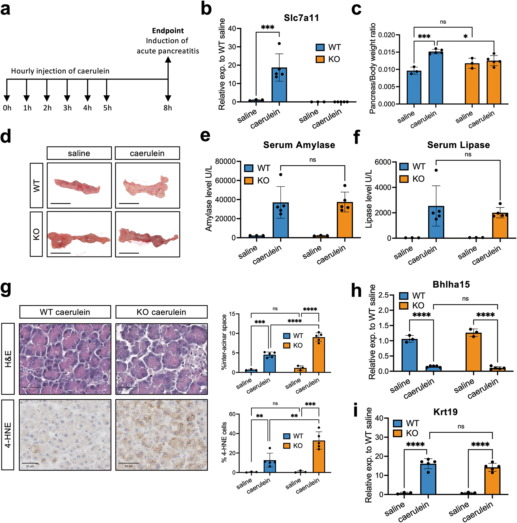
Fig. 5: xCT prevents lipid peroxidation in caerulein-induced acute pancreatitis in mouse.
From: Pancreatic acinar cell fate relies on system xC- to prevent ferroptosis during stress

a Schematic representation of injection of caerulein for inducing pancreatitis in mouse. b mRNA levels of xCT assessed by qRT-PCR in saline/caerulein treated xCT WT/KO mouse pancreatic tissue (Mean ± SD; each dot represents an individual mouse; for saline groups, N = 3; for caerulein groups, N = 5; two-way ANOVA with multiple comparisons). c Quantification of pancreas/body weight of saline/caerulein treated xCT WT/KO mice (Mean ± SD; N = 3 or 5; two-way ANOVA with multiple comparisons). d Representative pictures of the isolated mouse pancreas. The scale bar represents 1 cm. e, f Serum amylase and lipase levels in saline/caerulein treated xCT WT/KO mice, respectively (Mean ± SD; N = 3 or 5; two-way ANOVA with multiple comparisons). g Representative pictures of H&E staining and 4-HNE adducts staining. The scale bar represents 50 μm. Quantification of inter-acinar space percentage and quantification of 4-HNE positive cells in saline/caerulein treated xCT WT/KO mouse pancreatic tissue are shown next to the pictures (Mean ± SD; N = 3 or 5; two-way ANOVA with multiple comparisons). h, i mRNA levels of Bhlha15 (Mist1) and Krt19 assessed by qRT-PCR in saline/caerulein treated xCT WT/KO mouse pancreatic tissue (Mean ± SD; N = 3 or 5; two-way ANOVA with multiple comparisons).