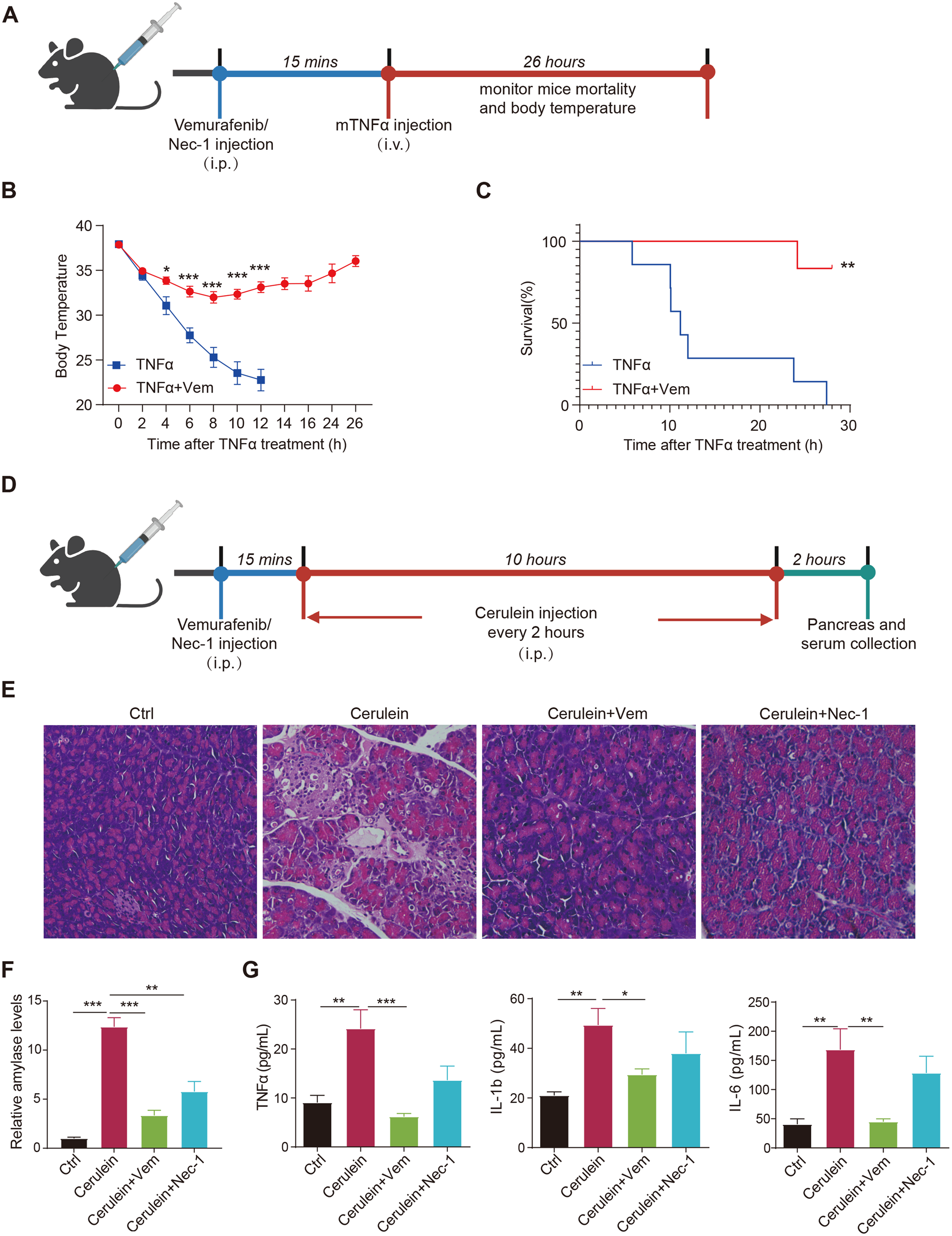
Fig. 6: Vemurafenib protects against TNFα-induced SIRS and cerulein-induced pancreatitis.
From: Vemurafenib inhibits necroptosis in normal and pathological conditions as a RIPK1 antagonist

A Scheme of TNFα-induced SIRS model. The body temperature (B) and survival (C) of mice pretreated with Vemurafenib (Vem) were continuously recorded after TNFα injection. n = 6–7 per group. D Scheme of cerulein-induced pancreatitis. E H&E staining of the pancreas from mice treated with Vemurafenib or Nec-1 following caerulein injection. The serum levels of amylase (F) and proinflammatory cytokines (G) were determined after indicated treatments. n = 6 per group. P value in B, F and G was calculated by unpaired Student’s t-test. P value for survival curve was calculated by the log-rank (Mantel-Cox) test. (*p < 0.05, **p < 0.01, ***p < 0.001).