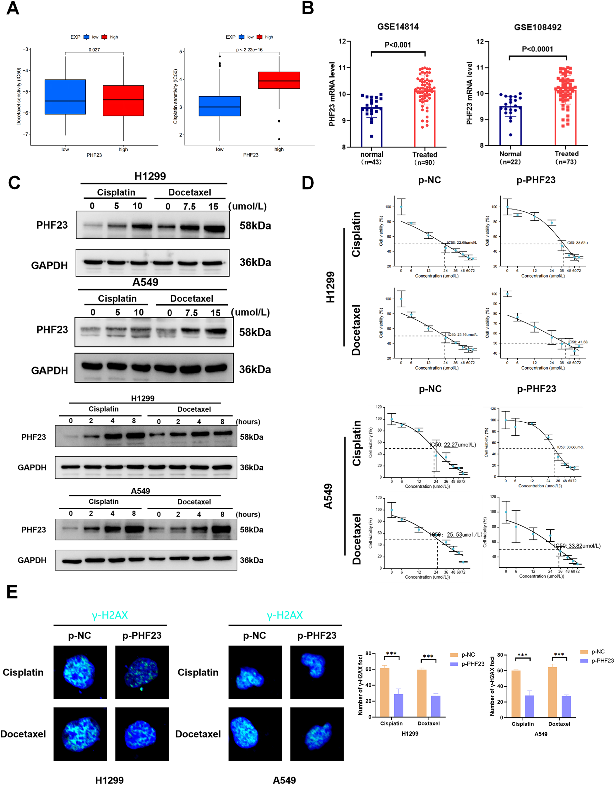
Fig. 3: PHF23 enhances chemotherapy resistance and DNA damage repair in lung cancer cells.

A IC50 analysis of NSCLC patients with high and low PHF23 expression based on TCGA data. B Analysis of the expression of PHF23 mRNA in NSCLC datasets from the GEO database. C Western blotting analyzing the expression of PHF23 in the H1299 and A549 with increasing concentration and duration of action of cisplatin and docetaxel. D Viability of H1299 and A54 cells was analyzed by CCK8 24 h after treatment with different concentrations of cisplatin or docetaxel. E γ-H2AX foci formation in H1299 and A549 cells was detected by Immunofluorescence 24 h after treatment with cisplatin (15 μmol/L) or docetaxel (25 μmol/L). Mean ± SD, n = 3. ***P < 0.001.