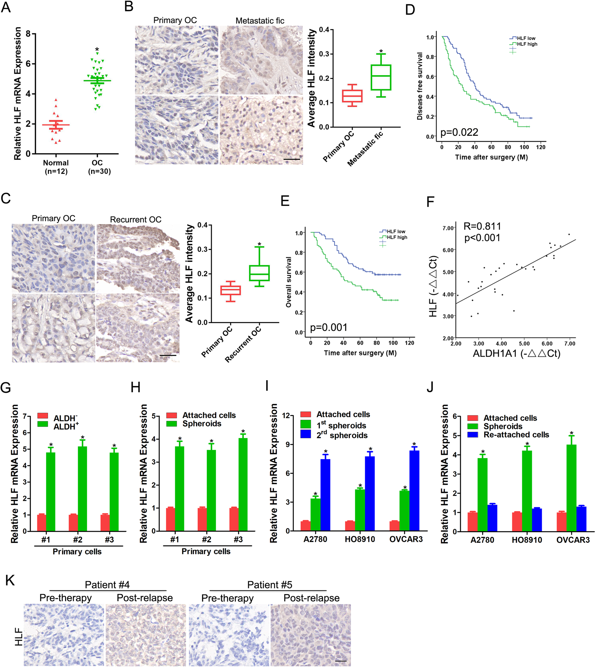
Fig. 1: Expression of HLF is elevated in ovarian cancer tissues and cancer stem cells.
From: HLF promotes ovarian cancer progression and chemoresistance via regulating Hippo signaling pathway

A Real-time PCR analysis of HLF expression in human OC tissues (n = 30) and normal tissues (n = 12). B Representative images of IHC staining of HLF in matched human OC (n = 16) and distal metastatic tissues (n = 16). Scale bar = 25 μm. C Representative images of IHC staining of HLF in matched human OC (n = 16) and relapsing OC tissues (n = 16). Scale bar = 25 μm. D The disease-free survival time after surgery in OC patients was compared between the “HLF low, n = 76” and “HLF high, n = 76” groups. E The overall survival time after surgery in OC patients was compared between the “HLF low, n = 76” and “HLF high, n = 76” groups. F The correlation between the level of HLF and ALDH1A1 in OC tissues (n = 30) was determined by real-time PCR analysis. G Real-time PCR analysis of HLF expression in flow-sorted ALDH+ and ALDH− primary OC cells. H Real-time PCR analysis of HLF expression in primary OC adherent cells and spheres. I Real-time PCR analysis of HLF expression in serial passages of OC cell spheroids. J Real-time PCR analysis of HLF expression HLF expression in OC adherent cells, spheres, and reattached cells. K Representative images of IHC staining of HLF in matched human OC taken before carboplatin therapy (pre-therapy) and after carboplatin resistance (post-relapse). Scale bar = 25 μm.