Fig. 2: HLF regulates OC cell stemness, proliferation, and metastasis.
From: HLF promotes ovarian cancer progression and chemoresistance via regulating Hippo signaling pathway

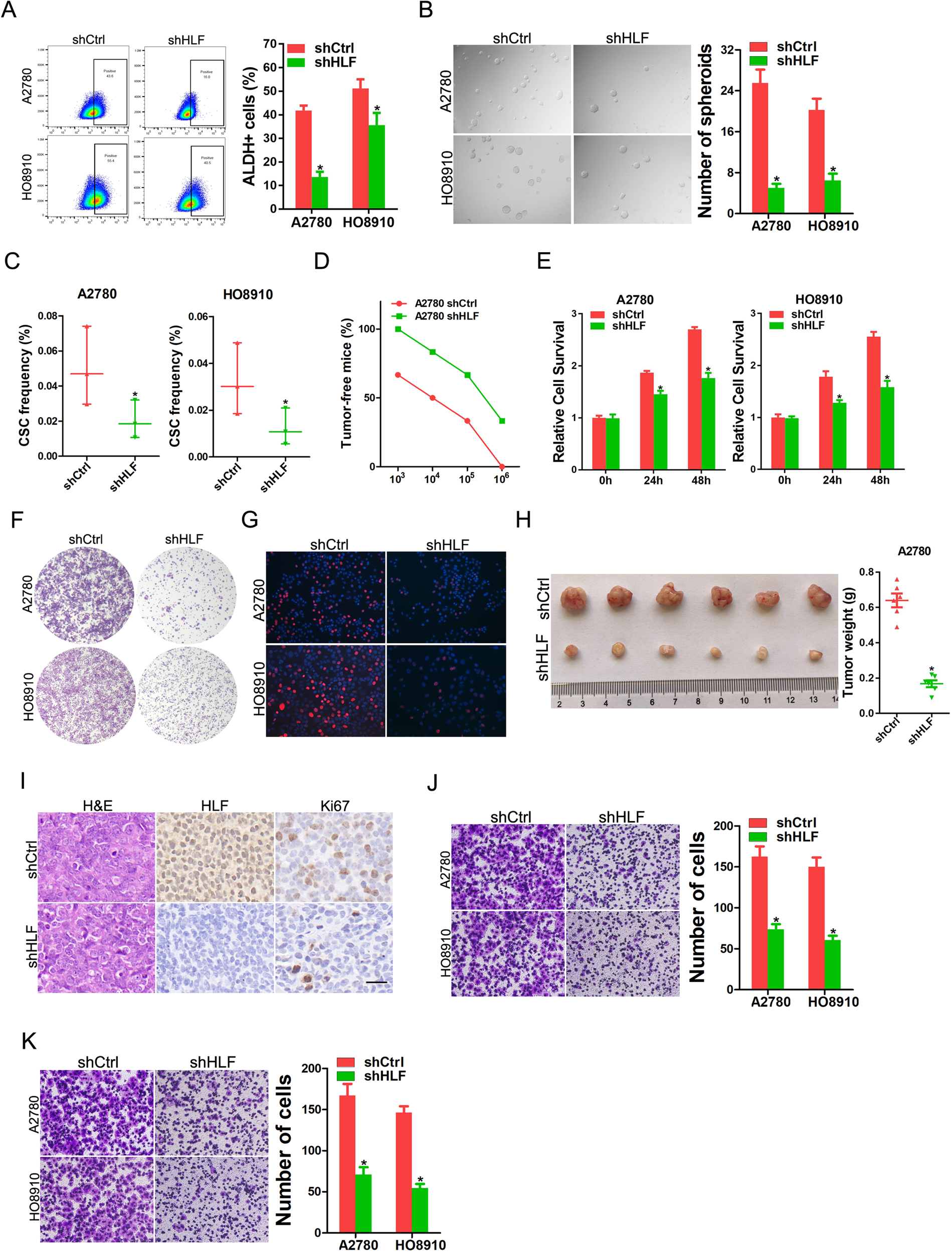
A Flow cytometry analysis of ALDH+ populations in shHLF and control OC cells. B Representative images of spheroids generated from shHLF and control OC cells. The number of spheroids was counted and compared. C The frequency of CSCs in shHLF and control OC cells was compared by in vitro limiting dilution assay. D In vivo limiting dilution assay of HLF knockdown and control OC cells. Tumors were observed over 2 months; n = 6 for each group. E Proliferation of shHLF and control OC cells was evaluated by Cell Counting Kit 8 Assay. F shHLF or control OC cells were subjected to the colony formation assay. The formed colonies were fixed and stained with crystal violet; representative images are presented. G Representative images of EdU staining of proliferating shHLF or control OC cells. EdU+ cells were stained with red immunofluorescence. The nuclei were counterstained with DAPI. Scale bar = 50 μm. H. In total, 2 × 106 A2780 shHLF or control cells were subcutaneously inoculated into nude mice (n = 6) and excised 6 weeks later. The weight of xenografted tumors from different groups was compared. I Representative images of IHC staining of Ki67 and HLF in xenografted tumors. Scale bar = 25 μm. J Migration assay was performed using polycarbonate membrane inserts in a 24-well plate. K. The invasive properties of shHLF or control OC cells were analyzed using a Matrigel-coated Boyden chamber.