Fig. 3: HLF transcriptionally activates YAP1 in OC cells.
From: HLF promotes ovarian cancer progression and chemoresistance via regulating Hippo signaling pathway

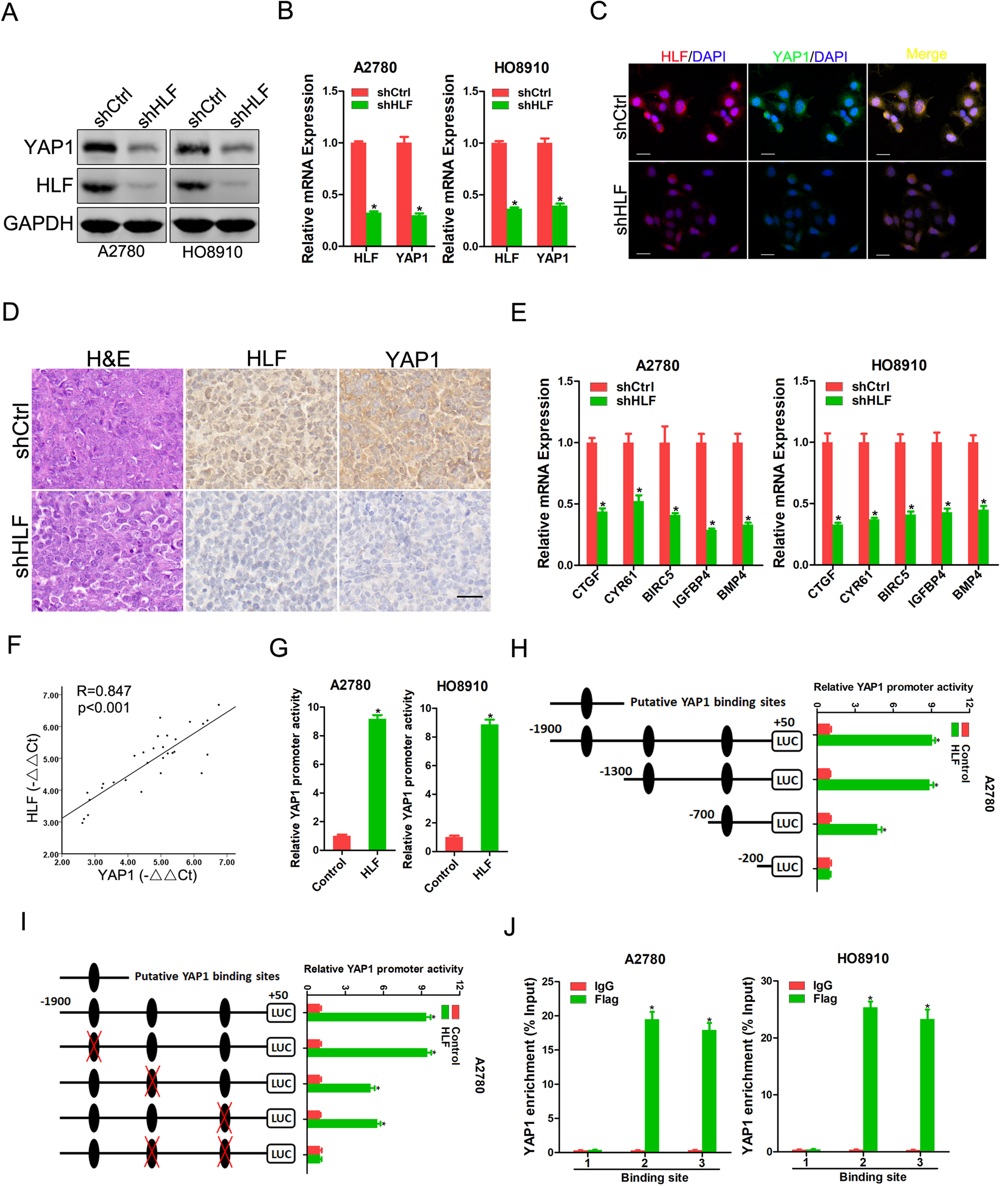
A Western blot analysis of the protein expression of HLF and YAP1 in shHLF or control OC cells. B Real-time PCR analysis of the mRNA expression of HLF and YAP1 in shHLF or control OC cells. C Representative images of dual immunofluorescence staining of HLF and YAP1 in A2780 shHLF or control cells. The nuclei were counterstained with DAPI. Scale bar = 20 μm. D Representative images of H&E and IHC staining of HLF and YAP1 in xenografted tumors formed by A2780 shHLF or control cells. Scale bar = 25 μm. E Real-time PCR analysis of the mRNA expression of YAP1 targeted genes in shHLF or control OC cells. F The correlation between the level of HLF and YAP1 in OC tissues (n = 30) was determined using real-time PCR analysis. G The luciferase reporter activity of the YAP1 promoter was measured in HLF overexpression or control OC cells. H Deletion analysis identified HLF-responsive regions in the YAP1 promoter. Serially truncated YAP1 promoter constructs were transfected into A2780 HLF overexpressing and control cells, and relative luciferase activities were determined. I Selective mutation analysis identified HLF-responsive regions in the YAP1 promoter. Serially mutated YAP1 promoter constructs were transfected into A2780 HLF overexpressing and control cells, and relative luciferase activities were determined. J OC cells were subjected to ChIP assay with anti-Flag or anti-IgG antibody followed by real-time PCR.