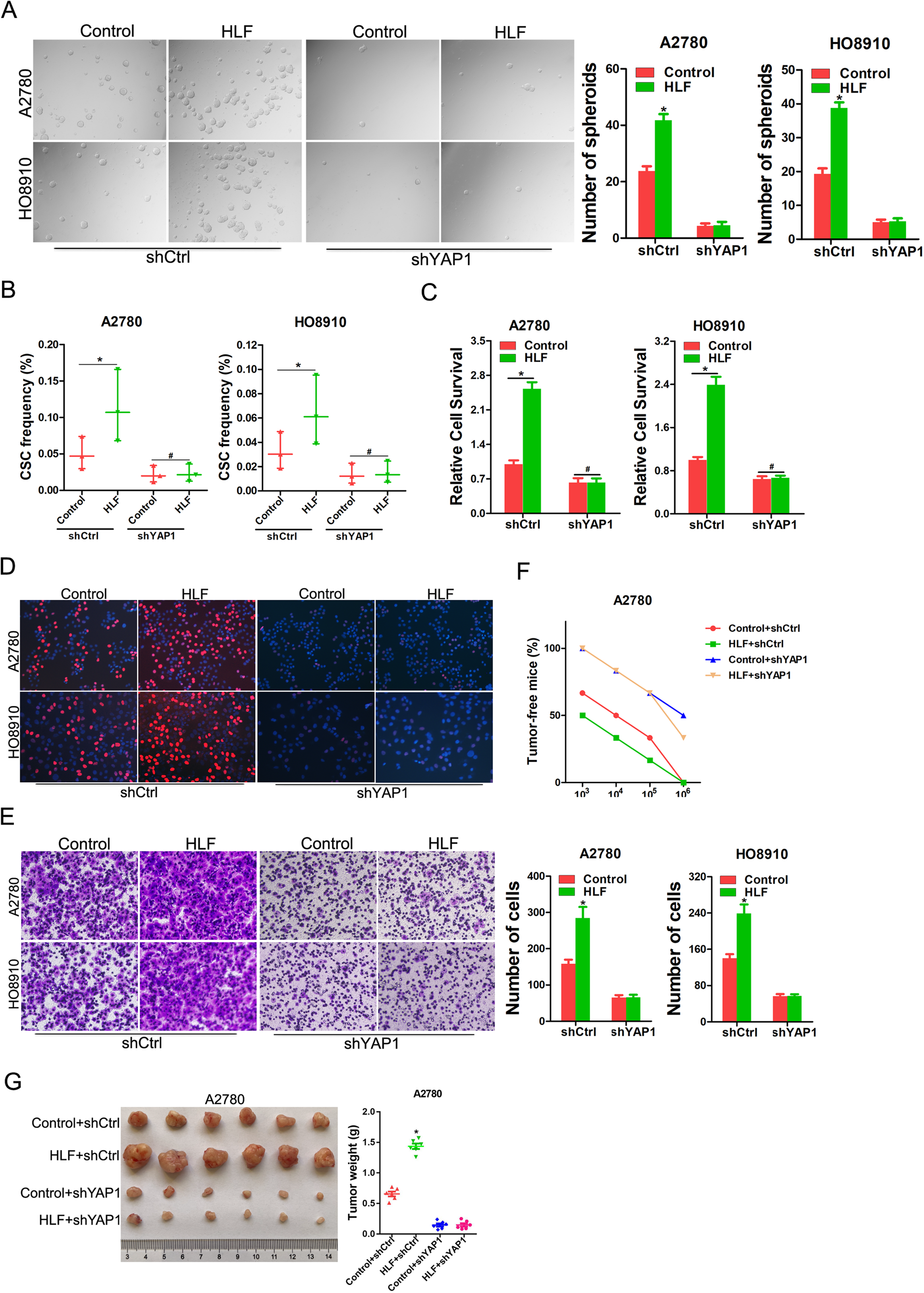
Fig. 4: HLF activates YAP1 to promote OC progression.
From: HLF promotes ovarian cancer progression and chemoresistance via regulating Hippo signaling pathway

A A2780/HO8910 HLF and control cells infected with YAP1 knockdown or control virus were subjected to spheroids formation. B A2780/HO8910 HLF and control cells infected with YAP1 knockdown or control virus were subjected to in vitro limiting dilution assay. C A2780/HO8910 HLF and control cells infected with YAP1 knockdown or control virus were subjected to CCK-8 analysis. D A2780/HO8910 HLF and control cells infected with YAP1 knockdown or control virus were subjected to EdU staining. E A2780/HO8910 HLF and control cells infected with YAP1 knockdown or control virus were subjected to Matrigel invasion chamber assay. F A2780 HLF and control cells infected with YAP1 knockdown or control virus were subjected to in vivo limiting dilution assay. Tumors were observed over 2 months; n = 6 for each group. G Representative xenograft images at 8 weeks after the injection of indicated OC cells into nude mice. The weight of xenografts in each group (n = 6) was calculated.