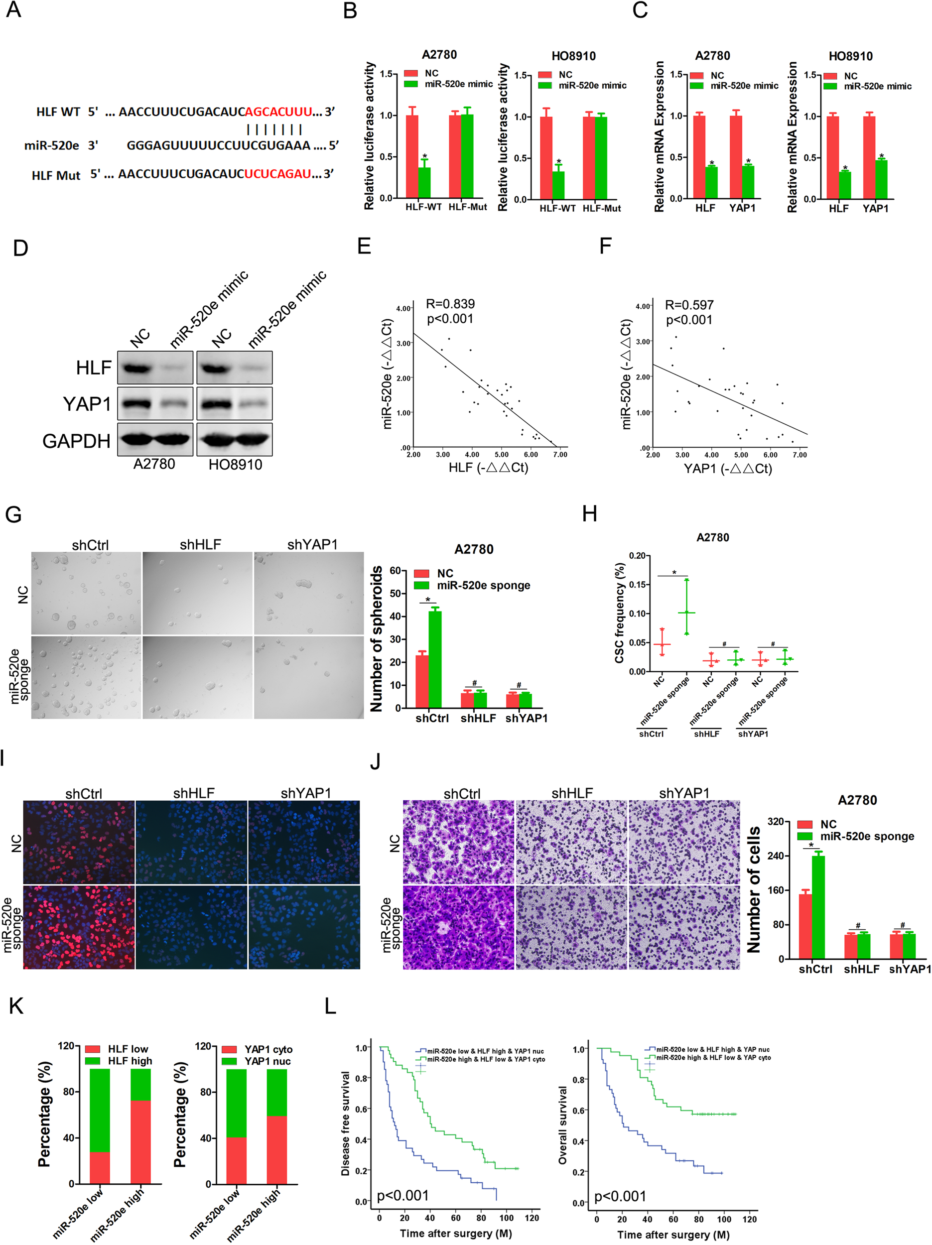
Fig. 5: miR-520e inhibits OC progression via targeting HLF/YAP1.
From: HLF promotes ovarian cancer progression and chemoresistance via regulating Hippo signaling pathway

A A potential target site for miR-520e in the 3′UTR of human HLF mRNA, as predicted by the program TargetScan. To disrupt the interaction between miR-52e and HLF mRNA, the target site was mutated. B Luciferase reporter assays performed in miR-520e overexpression and control OC cells transfected with wild-type or mutant HLF 3′UTR constructs. C Real-time PCR analysis mRNA expression of HLF and YAP1 in miR-520e overexpression and control OC cells. D Western blot analysis protein expression of HLF and YAP1 in miR-520e overexpression and control OC cells. E The correlation between the level of miR-520e and HLF in human OC cells (n = 30) was determined using real-time PCR analysis. F The correlation between the level of miR-520e and YAP1 in human OC cells (n = 30) was determined using real-time PCR analysis. G A2780 miR-520e sponge and control cells infected with HLF or YAP1 knockdown virus were subjected to spheroids formation. H A2780 miR-520e sponge and control cells infected with HLF or YAP1 knockdown virus were subjected to in vitro limiting dilution assay. I A2780 miR-520e sponge and control cells infected with HLF or YAP1 knockdown virus were subjected to EdU staining. J A2780 miR-520e sponge and control cells infected with HLF or YAP1 knockdown virus were subjected to Matrigel invasion chamber assay. K The correlation between miR-520e levels, HLF expression, and nuclear YAP1 in OC tissues from cohort 1 was evaluated using a chi-square test. L Kaplan–Meier analysis of disease-free survival and overall survival in OC patients (n = 89) according to the expression of miR-520e-HLF-YAP1 axis.