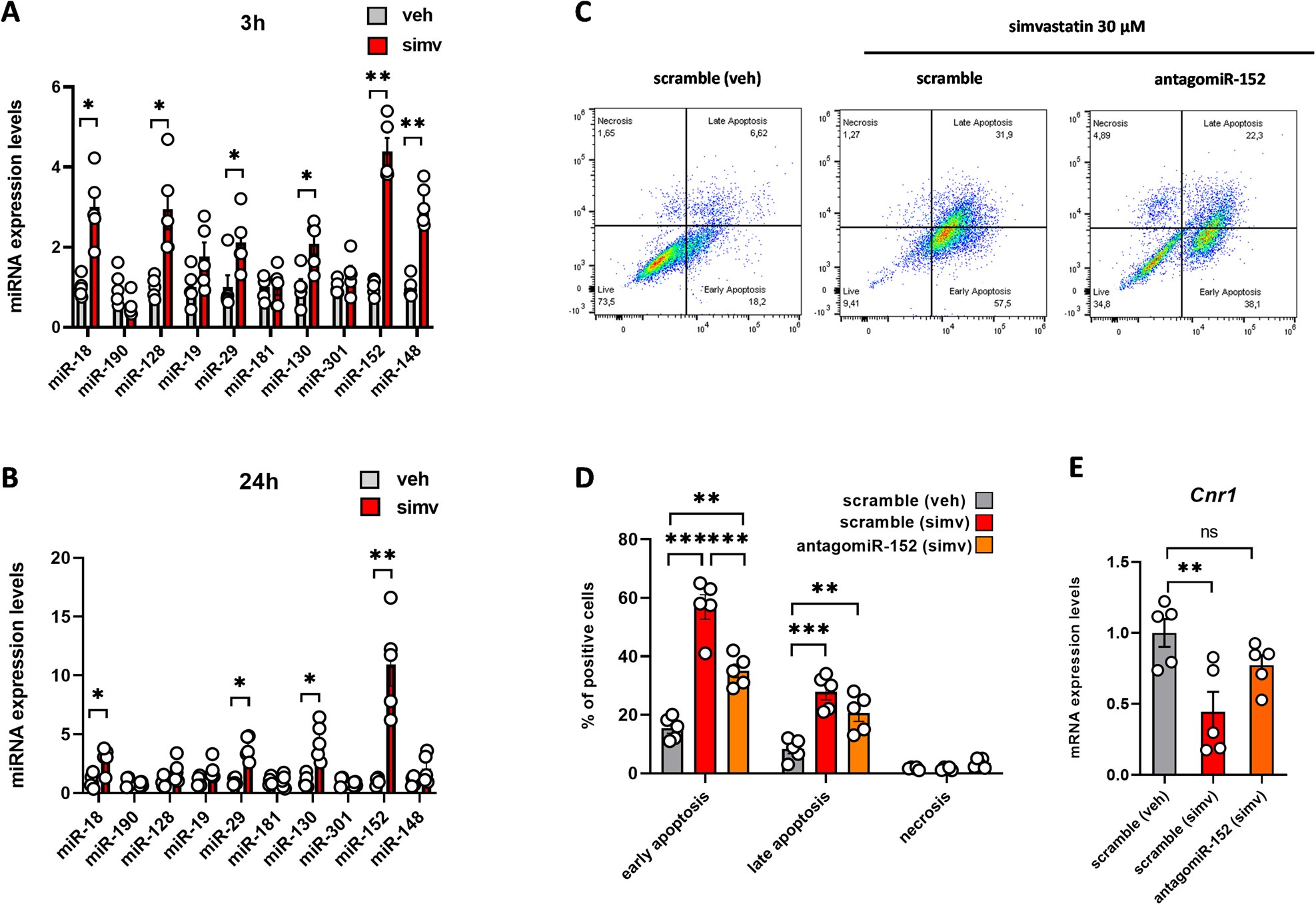
Fig. 4: Effect of simvastatin on the expression of miRNAs targeting the Cnr1 gene in C2C12 myoblasts and cell apoptosis in antagomiR-152 transfected cells.

Bar graph with individual points showing the expression of indicated miRNAs in C2C12 myoblasts exposed to simvastatin for 3 (A) and 24 (B) h. Each bar is the mean ± S.E.M. from five independent biological samples. * = p ≤ 0.05; **= p ≤ 0.01 versus the indicated experimental group. C Representative images of FACS analysis performed in C2C12 myoblasts transfected with control (scramble) or antagomiR-152 sequences and then exposed vehicle (DMSO) or simvastatin (30 µM) for 24 h. D Bar graph with individual points showing quantification of simvastatin effects on apoptosis and (E) Cnr1 mRNA expression. Each bar is the mean ± S.E.M. from five independent biological samples. * = p ≤ 0.05; ** = p ≤ 0.01; *** = p ≤ 0.01 versus the indicated experimental groups.