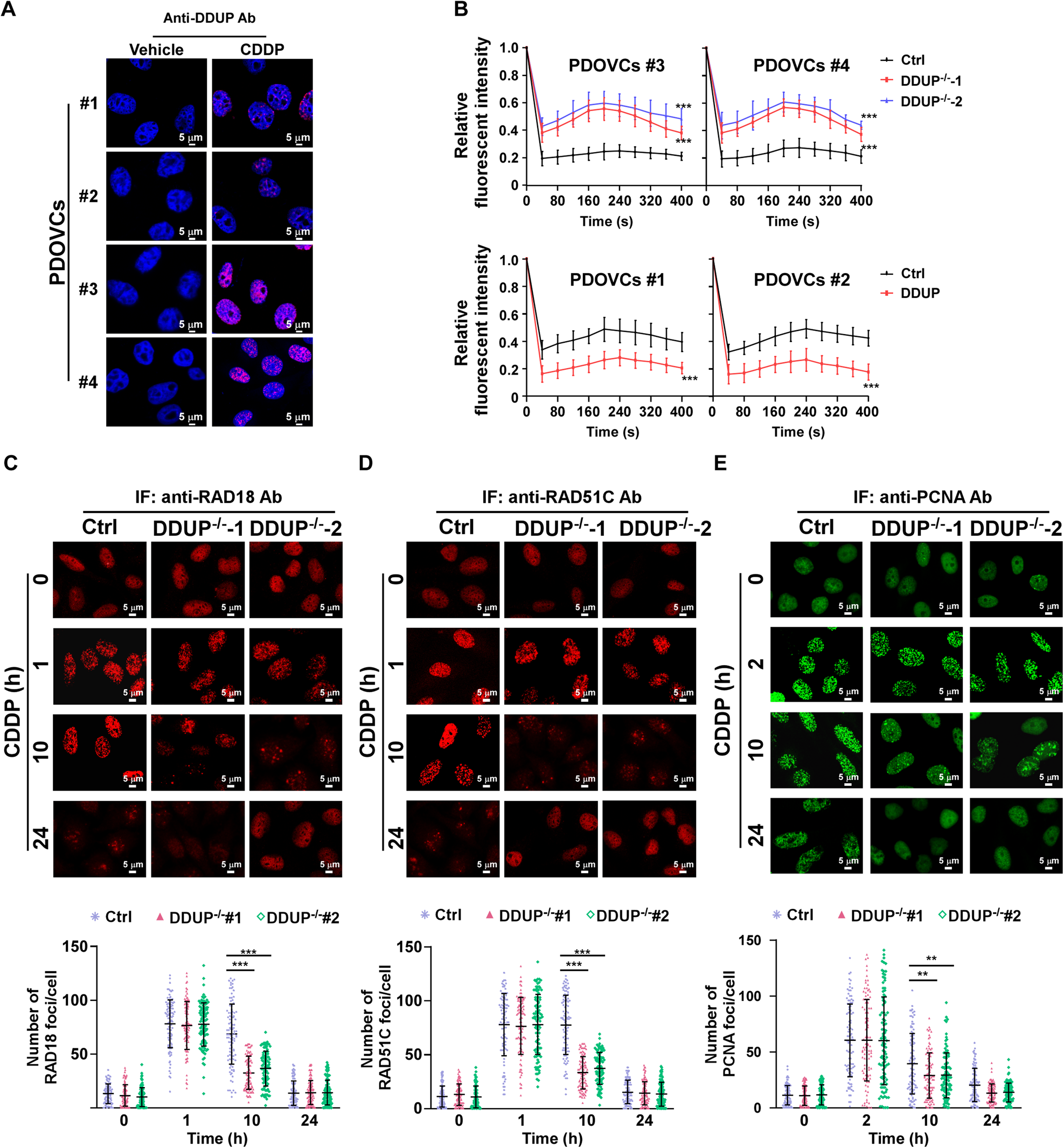
Fig. 4: DDUP KO reduced the effect of RAD18 on DNA damage repair.

A The expression of DDUP in PDOVCs treated with the vehicle or CDDP (12.3 μM, 1 h) was determined by IF staining. B Quantitative FRAP analysis of GFP-RAD18 in the GFP-RAD18-transfected control and DDUP-/- PDOVCs treated with CDDP followed by subsequent recovery for the durations indicated. Representative images (left) and time course (right) of the formation of CDDP (12.3 μM) -induced RAD18 foci (C), RAD51C (D), and PCNA (E) foci in the control and DDUP-/- PDOVCs following recovery for the indicated durations. At least 100 cells were counted. The error bars represent the mean ± SD of three independent experiments; *P < 0.05, **P < 0.01, ***P < 0.001.